“神药”二甲双胍又双叒叕添新用途!

2023-07-02 19:57   150   0  
点击上方“医学之声”,关注后了解更多精彩内容!

来源:医学之声 



在这个世界上,有一种神奇的药物,它能够治疗多种疾病,甚至延缓衰老,它就是二甲双胍。这种药物的价格并不昂贵,但是却有着惊人的效果,全球大约有1.5亿人在服用它。你可能不相信,但是这是事实。

甲双胍能够有效地控制2型糖尿病的血糖水平。这种药物已经被临床使用了60多年,是治疗2型糖尿病的一线药物。它不仅能够降低血糖,还能够减轻体重、保护心血管等,是2型糖尿病患者的首选药物。它在医学界有着“无可撼动”的地位。

二甲双胍能够有效地控制2型糖尿病的血糖水平,并且有着多种额外的益处。为了总结和推广二甲双胍的临床应用经验,《二甲双胍临床应用专家共识(2023年版)》于6月2日正式发布。这份共识是由国内外多位知名专家共同撰写的,是目前最权威、最全面、最实用的二甲双胍指南。


二甲双胍不仅能够有效地控制2型糖尿病的血糖水平,还能够在其他方面发挥惊人的作用。这份共识指出,二甲双胍之所以能够“封神”,很大一部分原因是该药在降糖之外还有着多种“神奇功效”。


比如:帮助2型糖尿病患者减轻体重,改善肥胖和代谢综合征的症状;保护心血管系统,降低心脏病和中风的风险,延长患者的寿命;以改善血脂水平,降低胆固醇和甘油三酯,预防动脉粥样硬化;抑制肿瘤的生长,预防癌症的发生,增强患者的免疫力;改善认知功能,预防老年性痴呆,提高患者的生活质量。


这些都是基于大量的科学证据和临床实践的,不是空穴来风。二甲双胍就像是一颗万能药丸,让人们拥有了更健康、更长寿的生活


今天,我们就来一起探讨一下——二甲双胍为什么能够“封神”?


二甲双胍与认知功能改善

二甲双胍不仅能够有效地控制2型糖尿病的血糖水平,还能够在其他方面发挥惊人的作用。这份共识中特别提到了二甲双胍对认知功能的影响——根据以往的研究发现,服用二甲双胍的老年2型糖尿病患者,可以降低他们的认知功能下降和患上帕金森病的风险。

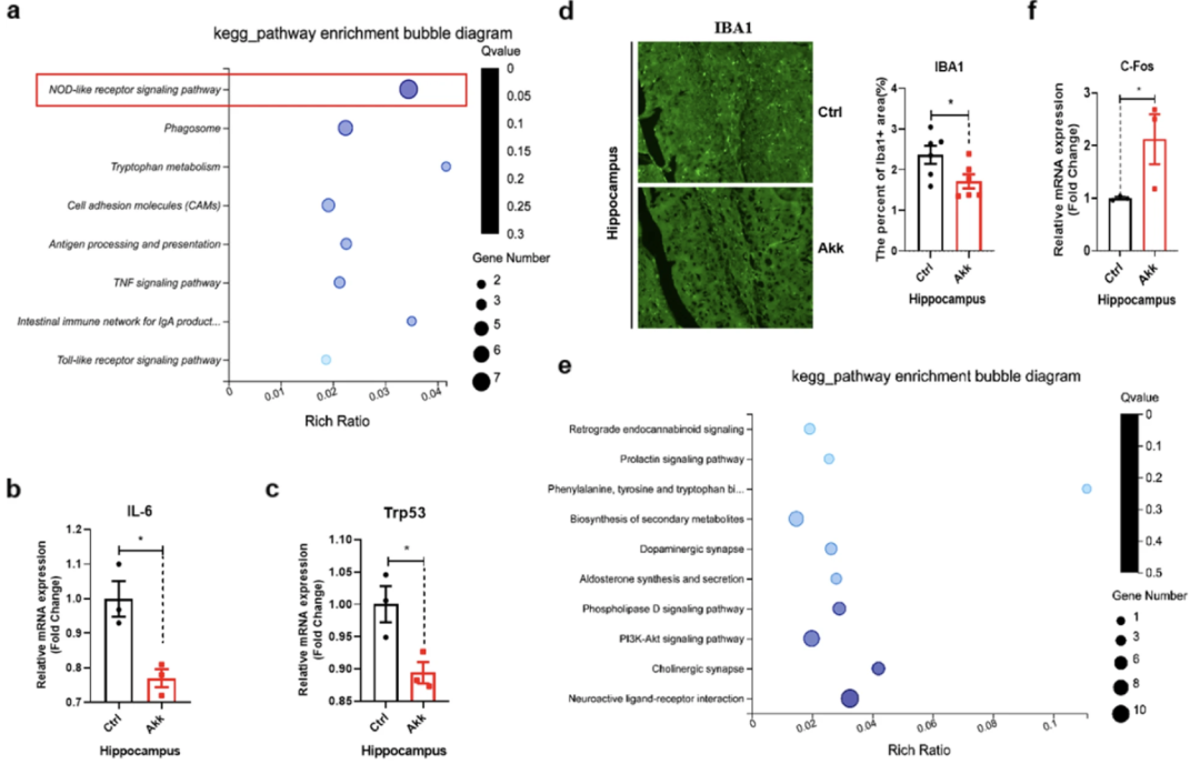
最近,同济大学的研究团队在Microbiome杂志上发表了最新的研究成果,揭示了“二甲双胍如何改善大脑认知功能”的深层原因。具体来说,二甲双胍可以促进肠道微生物群中的一种有益菌AKK菌的增长,这种菌可以通过降低一种引起炎症的细胞因子IL-6的水平,来调节宿主体内的炎症相关的通路,从而改善了老年小鼠的认知功能。


研究者发现,服用二甲双胍的小鼠在一种叫做Morris水迷宫的实验中表现得更好,这说明在二甲双胍的作用下,小鼠的空间学习和记忆能力得到了明显的提高。

在一种叫做新物体识别的测试中,也出现了类似的结果——服用二甲双胍的小鼠对新物体的兴趣明显增加,这意味着二甲双胍提高了小鼠的工作记忆能力。

可以看出,服用二甲双胍的老年小鼠的认知功能得到了明显的改善。

二甲双胍治疗下老年小鼠认知功能的变化

接下来,研究者分析了二甲双胍对肠道微生物群组成的影响,并证明了它在“二甲双胍改善认知功能”中是必不可少的条件。

通过对服用二甲双胍一个月的小鼠粪便样本进行了基因组分析,研究者发现,小鼠的肠道微生物群组成与未服用二甲双胍的小鼠“截然不同”。

在物种层面,研究者观察到A. muciniphila, Lactobacillus salivarius, Lactobacillus reuteriParabacteroides distasonis这几种菌的相对丰度大幅增加,而这些菌通常在年轻小鼠肠道中的丰度更高。也就是说,二甲双胍可以改变老年小鼠的肠道微生物群组成,使其更像年轻小鼠。

为了证明“肠道微生物”在药物作用中是必不可少的,研究者使用抗生素破坏了小鼠肠道微生物群的正常变化。结果显示,在Morris水迷宫和新物体识别测试中,这些小鼠的表现与未服用二甲双胍的小鼠几乎一样。

可以看出,抗生素对肠道菌群的破坏,阻碍了二甲双胍促进的空间和工作记忆能力的提高;因此,“神药”改善老年小鼠认知功能的过程,离不开肠道微生物群的支持!

肠道微生物群对二甲双胍影响认知功能是必要和充分的

当然,在众多变化的肠道菌群中,寻找“改变命运”作用的关键菌种并不简单。基于以往的研究,研究者将注意力集中在了**A. muciniphila(AKK菌)**上

在实验的30天里,研究者每隔一天给小鼠喂食109cfuAKK菌,增加其体内的AKK菌丰度。结果证明,在AKK菌的作用下,小鼠在两个记忆测试中表现得更好,说明二甲双胍促进的AKK菌能有效改善认知能力。

而且,基因组分析显示,AKK菌降低了外周血中的炎症途径,并减少了血浆中的炎症细胞因子水平;甚至还能抑制大脑海马区的炎症通路,增强神经活动,从而改善老年小鼠的认知能力。

AKK菌对大脑海马组织的影响

研究进行到这里,一切原因便“一目了然”了。简单来说,二甲双胍可以改变肠道菌群,特别是促进AKK菌的增长,抑制了炎症相关通路和降低IL-6等细胞因子,从而保护了老年小鼠的认知能力。

二甲双胍与抗肿瘤作用

二甲双胍在抗肿瘤领域“大展神威”,早已不是新闻。

中国抗癌协会肿瘤内分泌专家委员会发布了一份重要文件,名为《二甲双胍辅助治疗合并2型糖尿病的恶性肿瘤患者的专家共识(2022年版)》。这是我国第一个针对二甲双胍在抗癌领域的临床应用提供指导意见的权威文件,涵盖了肺癌、乳腺癌、结直肠癌、前列腺癌、胃癌、肝癌等多种常见癌症。

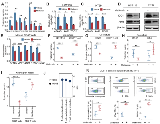
近日,上海交通大学的科学家揭示了二甲双胍抗癌的新机制——改变结直肠癌(CRC)的免疫环境。具体来说,二甲双胍调控了色氨酸的代谢途径,降低了CRC细胞对色氨酸的需求,增加了CD8+ T细胞的色氨酸供应,从而提高了T细胞对肿瘤的免疫反应。

https://doi.org/10.1158/0008-5472.CAN-22-3042

科学家利用单细胞转录组技术分析了二甲双胍对小鼠免疫细胞的影响。结果发现,与对照组相比,服用二甲双胍的小鼠体内T细胞和B细胞数量明显增多,而上皮细胞、先天免疫细胞、自然杀伤细胞和髓系细胞数量明显减少。其中,最引人注目的是CD8+ T细胞的比例大幅提升,同时细胞功能也得到了改善。CD8+ T细胞是抗肿瘤免疫的重要执行者,能够识别并杀死肿瘤细胞。

科学家进一步探究了二甲双胍如何影响CRC肿瘤微环境(TME)中的细胞代谢。他们发现,色氨酸代谢的改变是二甲双胍治疗的核心机制之一。具体来说,二甲双胍调节了色氨酸的代谢途径,使得CRC细胞中的色氨酸减少,但增加了CD8+ T细胞中的色氨酸。色氨酸是一种重要的免疫调节分子,对T细胞的功能和存活有重要作用。

科学家发现,CRC细胞和CD8+ T细胞在肿瘤微环境中存在色氨酸的竞争关系,但CRC细胞占据了优势,使得CD8+ T细胞缺乏色氨酸,导致其功能下降。而二甲双胍的治疗改变了这种局面,降低了CRC细胞对色氨酸的需求,增加了CD8+ T细胞对色氨酸的供应,从而提高了其杀伤肿瘤的能力,包括CD8+ T细胞中干扰素g、肿瘤坏死因子a和颗粒酶B的产生。

二甲双胍这种常用的降血糖药物,能够有效地抑制CRC细胞的生长,增强免疫细胞的杀伤力。那么,二甲双胍是如何实现这一效果的?


二甲双胍作用于CRC细胞的分子机制进行了深入探索。二甲双胍能够降低一种名为MYC的转录因子的水平。MYC是一种能够调控很多基因表达的蛋白质,其中就包括SLC7A5这个基因。SLC7A5编码了一种能够将色氨酸从血液中运输到CRC细胞内的转运体。色氨酸是一种必需氨基酸,对于CRC细胞的生长和代谢非常重要。当二甲双胍降低了MYC的水平后,SLC7A5的mRNA表达也随之下降了。这意味着,CRC细胞中能够合成SLC7A5转运体的原料减少了。没有了足够的SLC7A5转运体,CRC细胞就无法有效地从血液中摄取色氨酸。缺乏色氨酸的CRC细胞,就会变得虚弱和易受攻击。


而与此同时,免疫系统中的CD8+ T细胞却能够从这一变化中获益。CD8+ T细胞是一种能够识别和杀死癌细胞的免疫细胞,但它们也需要色氨酸来维持自身的活力和功能。当CRC细胞摄取色氨酸减少了,血液中就会有更多的色氨酸留给CD8+ T细胞。有了充足的色氨酸,CD8+ T细胞就能够更好地执行它们的任务,消灭CRC细胞。

通过这项研究,揭示了二甲双胍抗结直肠癌的新机制。希望能够为开发更有效的结直肠癌治疗方案提供新思路。



二甲双胍通过抑制CRC细胞对色氨酸的竞争来恢复CD8+ T细胞的功能

二甲双胍能够降低CRC细胞中一种名为SLC7A5的转运体的表达,从而减少CRC细胞对色氨酸的摄取。色氨酸是一种必需氨基酸,对于CRC细胞和免疫细胞都很重要。当CRC细胞摄取色氨酸减少了,免疫系统中的CD8+ T细胞就能够获得更多的色氨酸。有了充足的色氨酸,CD8+ T细胞就能够增强它们的杀伤力,识别和消灭CRC细胞。这一发现能够为提高结直肠癌患者的生存率和生活质量带来希望。

二甲双胍与抗衰老作用

二甲双胍不仅能够治疗糖尿病,还能够预防和治疗很多其他的疾病,甚至可能延长寿命。《自然》子刊Nature Reviews Endocrinology的综述文章后,更加坚定了这一想法。这篇文章全面地总结了二甲双胍在不同疾病领域中的最新发现,二甲双胍能够延长寿命。文章指出,很多针对不同物种的研究都证实了这一点,从小到秀丽隐杆线虫和黑腹果蝇,到大到一些啮齿类动物,二甲双胍都能够延长它们的中位和最高寿命。这说明,二甲双胍可能具有抗衰老的作用。



二甲双胍能够改变人类DNA上的甲基化,这是一种常见的表观遗传修饰。二甲双胍改变的甲基化,使得人类DNA更接近于有助于长寿的分子机制。



二甲双胍是否能够改变人类DNA上的甲基化,这是一种能够影响基因表达和功能的表观遗传修饰。这是参考了一项来自斯坦福大学医学院的研究,这项研究在人群中收集了全基因组DNA甲基化数据,也就是DNA上所有的甲基化修饰。研究者根据受试者是否使用二甲双胍,将171名受试者(其中108名没有糖尿病,63名有糖尿病)分为两组:二甲双胍使用者(Met)和非使用者(非Met)。然后,他们比较了两组之间的DNA甲基化率的差异。

我们通过比较表观遗传图谱,发现Met组和非Met组之间的最大区别是CpG位点、KEGG和GO通路的变化,这与是否有糖尿病无关。

我们对前330个CpG位点进行了富集分析,发现它们的甲基化水平在组间有超过4%的绝对变化。

我们进一步分析了KEGG的顶端信号,发现了二甲双胍可能影响的途径,例如调节寿命的途径、跨物种的寿命调节途径和AMPK信号通路。另外,还有一些其他的可能途径,比如mTOR信号通路、胰岛素释放、谷氨酸能神经元和生物钟等。

我们在GO分析中发现了一些相关的途径,例如调节和激活缺氧诱导因子-1α信号通路、经典的Wnt信号途径等等。

基于组间不同甲基化率的前30个KEGG途径

年龄加速分析结果则更为直观地展现了组间衰老速度的差异。具体来说,在糖尿病患者中,非Met组的平均年龄加速为-8.07,而该数值在Met组中仅为-4.47;在全部受试者中(无论是否患有糖尿病),这种差异略缩小但仍存在(非Met组-5.92 vs Met组-4.47)

糖尿病组中Met组和非Met组之间的年龄增长差异

通过比较全基因组DNA甲基化率的数据,我们可以看出二甲双胍能够通过影响表观遗传来延缓衰老,例如KEGG分析中的一些与寿命相关的途径和AMPK信号通路在使用二甲双胍后都更倾向于“有益于延寿”的状态。

“神药”真不愧其名,它有着多种多样的功效。虽然二甲双胍已经诞生了101年,但科学家们还没有完全揭开它在各个治疗领域以及背后的机制,也希望二甲双胍能给人类带来更多的奇迹!


END

医学之声出品 未经授权禁止转载


/ 相关阅读 /

·“神药”二甲双胍,又发现4个新作用

/ 推荐阅读 

·这样教你看心电图,没有理由看不懂 !

文章引用微信公众号"医学之声",如有侵权,请联系管理员删除!

博客评论
还没有人评论,赶紧抢个沙发~
发表评论
说明:请文明发言,共建和谐网络,您的个人信息不会被公开显示。