两药店被罚15万,国家药监局:严查网上卖药!

2023-07-02 19:57   148   0  
点击上方“医学之声”,关注后了解更多精彩内容!

来源:医学之声 



国家药监局曝光,两药店因“违法网络售药”被罚共15万,涉及非法购药、销售禁售药品;国家药监局要求,严打药品网络销售违法违规行为。

两药店被罚共15万,因网上违法卖药

近日,国家药监局公布药品网络销售典型案例(第二批),其中两药店因违法网售药品,被罚款共15万元。

以下是“两药店违法网售药品”案例具体信息:

1.药店未从合法渠道购进药品

根据案例信息,2022年5月,福建省莆田市仙游县市场监督管理局根据国家药品网络销售监测平台线索对某知名电商平台入驻商家“健安寿大药房旗舰店”进行检查,发现该店存在未遵守药品经营质量管理规范组织经营活动、未凭处方销售处方药、未从药品上市许可持有人或者具有药品生产、经营资格的企业购进药品等行为,货值金额1.16万元。

该店上述行为违反了《中华人民共和国药品管理法》第五十三条第一款、第五十五条和《药品流通监督管理办法》第十八条第一款规定。

2022年8月,仙游县市场监督管理局依据《中华人民共和国药品管理法》第一百二十六条、第一百二十九条、《药品流通监督管理办法》第三十八条第一款的规定,对该店处以警告、没收违法所得1.16万元、罚款10万元的行政处罚。

2.药店销售禁售药品

2022年12月,洛阳市洛龙区市场监督管理局根据国家药品网络销售监测平台监测线索,对知名电商平台入驻商家“御春堂药馆”进行检查。

检查发现,该店于2022年12月22日通过网络销售处方药好立康牌氢溴酸右美沙芬糖浆。该店上述行为违反了《药品网络销售监督管理办法》第八条第二款之规定和《国家药监局关于发布药品网络销售禁止清单(第一版)的公告》(2022年第111号)附件、《药品网络销售禁止清单(第一版)》“二、其他禁止通过网络零售的药品(二)含麻黄碱类复方制剂(不包括含麻黄的中成药)、含麻醉药品口服复方制剂、含曲马多口服复方制剂、右美沙芬口服单方制剂。”规定。

2023年1月,洛阳市洛龙区市场监督管理局依据《药品网络销售监督管理办法》第三十三条规定,对该店处以罚款5万元的行政处罚。

此外,国家药监局还曝光了两起“非药店商家违法网售药品”案例,均涉及无证经营,一商家被罚没超16万元,另一商家被罚50万。

国家药监局表示,各级药品监督管理部门深入贯彻落实党中央、国务院有关加强药品安全工作的决策部署,持续加强药品监督管理,扎实推进药品安全专项整治行动,严厉打击药品网络销售违法违规行为,切实保障人民群众身体健康和用药安全。

网上无证售药,最低罚150万

2022年12月1日,《药品网络销售监督管理办法》、《药品网络销售禁止清单(第一版)》正式施行后,网上药店卖药迎来最严监管。

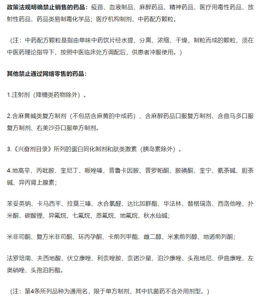
根据上述文件,禁止网售的药品分为两类,一是政策法规明确禁止销售的药品,二是其他禁止通过网络零售的药品。

根据《药品网络销售监督管理办法》,通过网络销售国家实行特殊管理的药品,法律、行政法规已有规定的,依照法律、行政法规的规定处罚。法律、行政法规未作规定的,责令限期改正,处5万元以上10万元以下罚款;造成危害后果的,处10万元以上20万元以下罚款。

以下是相关禁止网售药品名单:

对于“网上无证售药”违法情形,若严格按照新《药品管理法》相关规定处罚,最低罚款150万元。

另外,《药品网络销售监督管理办法》还明确,对处方药网络销售实行实名制,并按规定进行处方审核调配,且规定处方药与非处方药应当区分展示,在处方药销售主页面、首页面不得直接公开展示包装、标签等信息。

同时,要求处方药销售前应当向消费者充分告知相关风险警示信息并经消费者确认知情,切实防范用药安全风险。通过处方审核前,不得展示说明书等信息,不得提供处方药购买的相关服务,意在强调“先方后药”和处方审核的管理要求。

如果违反以上规定,则按照《办法》第三十六条处罚:责令限期改正;逾期不改正的,处5万元以上10万元以下罚款。

网上药品销售、宣传,成药店检查重点

《药品网络销售监督管理办法》实施后,多省监管部门将“药品网售”领域列为检查重点,并曝光一批典型案例。

例如,2022年底,国家药监局公布了一起“药店违法网络售药”案例,一家连锁药店因通过线上渠道销售医疗机构制剂,被罚没59.5万元。

今年5月,重庆市药品监督管理局发布的最新行政处罚结果显示,两家连锁药房因在药品网络销售过程中未严格按照规定进行处方审核,分别被罚款3万元与4万元。

据了解,其中一家药店用非药师员工代替药师对处方药进行审核;另一家药店任用未取得《中华人民共和国执业药师注册证》的人员为质量机构负责人。

需要一提的是,除了药品网络销售,药品网络宣传也是线上药店检查重点。

5月1日,市场监管总局发布了《互联网广告管理办法》正式施行。在此背景下,监管部门必将严打药店网上违法广告行为,涉及处方药广告、健康知识宣传、广告内容审查等多个方面。

今年2月,市场监管总局就曝光一起违法互联网广告案例,某药店因在电商平台发布违法广告,被重罚50万元。2022年5月,广州市场监管局公布一批违法广告典型案例,其中一药店因擅自在其网店商品展示页发布“枸橼酸西地那非片”广告,被罚26万元。


END

医学之声出品 未经授权禁止转载


/ 相关阅读 /

·一张处方8个字,让卫生院和药店都担了责

/ 推荐阅读 

·这样教你看心电图,没有理由看不懂 !

文章引用微信公众号"医学之声",如有侵权,请联系管理员删除!

博客评论
还没有人评论,赶紧抢个沙发~
发表评论
说明:请文明发言,共建和谐网络,您的个人信息不会被公开显示。