又一轮技术爆点,激发AI高价值场景商业变现新动能!

2023-07-12 13:19   161   0  




《中国AI商业落地投资价值报告》《中国AIGC商业潜力研究报告》《中国虚拟数字人商业应用前景展望报告》三份报告在“AI商业落地论坛”上重磅发布。




2023年7月8日上午, 2023世界人工智能大会“AI商业落地论坛”成功举办。本次AI商业落地论坛由世界人工智能大会组委会办公室指导;亿欧主办;电通集团联合主办;中国信息通信研究院华东分院、上海同济大学校友会、上海新沪商联合会、上海市数商协会、上海市信息服务业行业协会、上海市人工智能行业协会、上海市工业互联网行业协会和上海金融信息行业协会共同协办。

论坛上,亿欧联合创始人兼总裁王彬博士发布了《中国AI商业落地投资价值报告》《中国AIGC商业潜力研究报告》《中国虚拟数字人商业应用前景展望报告》三份报告。

中国人工智能行业经历了“创业高潮-应用部署-技术瓶颈-商业变现”的发展周期,目前已有较多AI技术落地到实际的商业场景中,下一步的关注重点将从“技术能否落地”转移到“技术落地后能否为甲方企业带来ROI价值”,行业也涌现出了众多新兴技术。因此亿欧结合市场环境变化和技术发展趋势,以研究报告的形式对AI商业落地场景投资价值、AIGC商业潜力和虚拟数字人应用前景进行了深入分析

01

AI商业落地投资价值SCE评估模型

中国人工智能步入大规模商业落地新阶段,在新的发展阶段中,AI技术的成熟度不断提高,与此同时资本市场投资趋于理性,AI商业落地场景的投资价值日益成为资本市场和下游客户的共同关注重点。

前两年的报告关注AI技术的落地能力,随着市场环境和资本市场关注重点的变化,今年将研究方向转变为AI商业落地场景的投资价值,通过构建SCE价值评估模型,从战略价值、降本增效和创收创利三个方面评估AI技术的引入给下游客户创造的综合价值

02

AI商业落地场景成熟度提高

高价值场景显现


在政府政策支持、供给端技术革新和需求端主动布局等因素推动下,AI技术和产业深度融合,在众多细分领域中出现高成熟度和高价值的场景。

以SCE评估模型为基础,结合案头研究、企业问卷调研和代表AI企业的专家访谈,最终评选出30个得分2.5分以上的高投资价值场景。不同领域中高价值场景的核心发展驱动力有所差异,汽车、智慧城市、医疗和制造等领域在政策推动的背景下引入AI技术,关注落地场景带来的战略价值;零售、互联网、金融和泛娱乐等领域自主引入AI技术的能动性较高,关注落地场景的经济和成本价值。

03

《高投资价值综合场景服务商榜单》

和《高投资价值垂直场景服务商榜单》


以场景评价为基础,结合基于营收、业务增速、高价值场景覆盖数、场景落地能力等指标,评选出《高投资价值综合场景服务商榜单》和《高投资价值垂直场景服务商榜单》 

04

AIGC原子能力动态变化曲线

报告中将AIGC的文字生成、图像合成、以及AIGC赋能的虚拟人、聊天机器人等称之为原子能力,指支撑各类应用、各类场景的要素技术

基础原子能力可以覆盖泛化的场景,目前在商业应用领域比较多的就是文字和图像,对于需要文书的行业、设计类行业整体产生了颠覆性的效果。目前大家用的比较多的,比如Midjourney已经实现了上亿美元的盈利。基础模态的原子能力之间出现了融合,正在向多模态转变,这表明目前AIGC商业应用的尝试正下沉至长尾场景,大模型的泛化能力、实时性、强推理与共情能力正在不断渗透

05

大模型生态底座产业图谱

AIGC产业基础层以提供算法、算力、数据处理的企业为主、产出大模型,再经过中间层服务商微调及针对训练。

06

2030年中国AIGC市场规模将接近万亿

2030年中国AIGC的市场规模将接近万亿

在未来2-3年内,AIGC的战略价值将会逐渐被更多的行业认可,算法的迭代驱动生成能力的强化,AI芯片慌得到部分缓解,自主产品比如说FPGA、ASIC开始蚕食整个中国AI芯片的市场。

在未来5-7年内,AIGC生成的可解释性将会成为AI准入门槛,同时,参考虚拟货币的监管政策出台时间,5-7年也将会是中国式AIGC进入合规化的黄金时间段,随后,数据马太效应凸显,市场集中度将会固化,大模型开发商开始盈利。

07

构筑虚拟数字人

AI赋能建模、驱动与渲染进行技术升级


在AI与其他信息技术融合愈发紧密的时代,虚拟数字人受到AI技术的影响也是比较明显的。虚拟人建模、驱动、渲染目前存在成本、开发难度、互动性不足的问题,而利用AIGC技术可以规避上述缺点


虚拟数字人在泛娱乐、文旅、零售产业的应用

AI+虚拟人在泛娱乐、文旅、零售业可以实现可控、实时交互、主要功能接入口的作用,全覆盖内容输出方及内容消费用户的痛点。


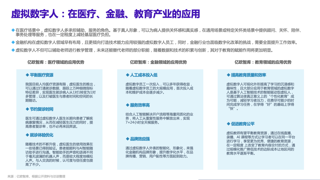
虚拟数字人在医疗、金融、教育产业的应用

AI+虚拟人在产业界也同样具备较大的作用,对于紧缺的医疗、教育及私人金融服务领域,发挥着需求整合、资源/内容派发的主要作用。


下载完整报告请添加18221602489或者复制下方链接进行下载。

以上为三份报告的部分解读,更多详细内容详见完整版报告:

《中国AI商业落地投资价值报告》:

https://www.iyiou.com/research/202307081241

《中国AIGC商业潜力研究报告》:

https://www.iyiou.com/research/202307081199

《中国虚拟数字人商业应用前景展望报告》:

https://www.iyiou.com/research/202209291061


(
END
)

「2023国际信息研究峰会」


文章引用微信公众号"亿欧网",如有侵权,请联系管理员删除!

博客评论
还没有人评论,赶紧抢个沙发~
发表评论
说明:请文明发言,共建和谐网络,您的个人信息不会被公开显示。