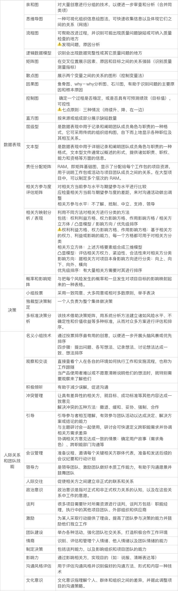
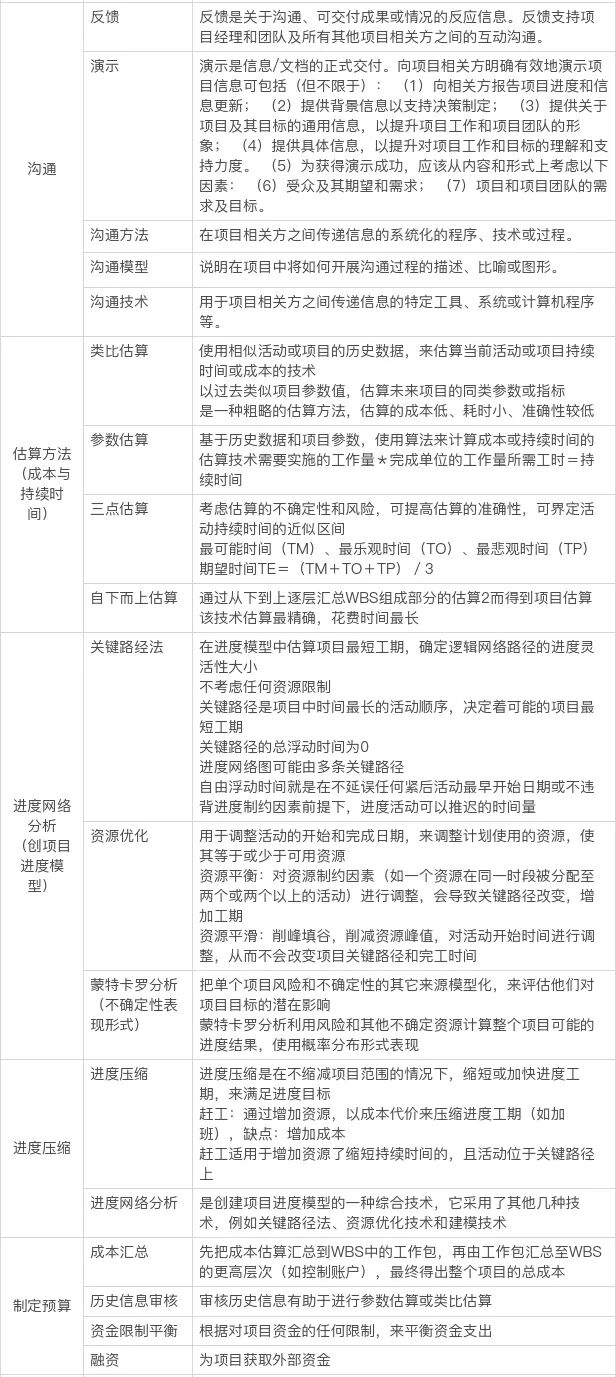
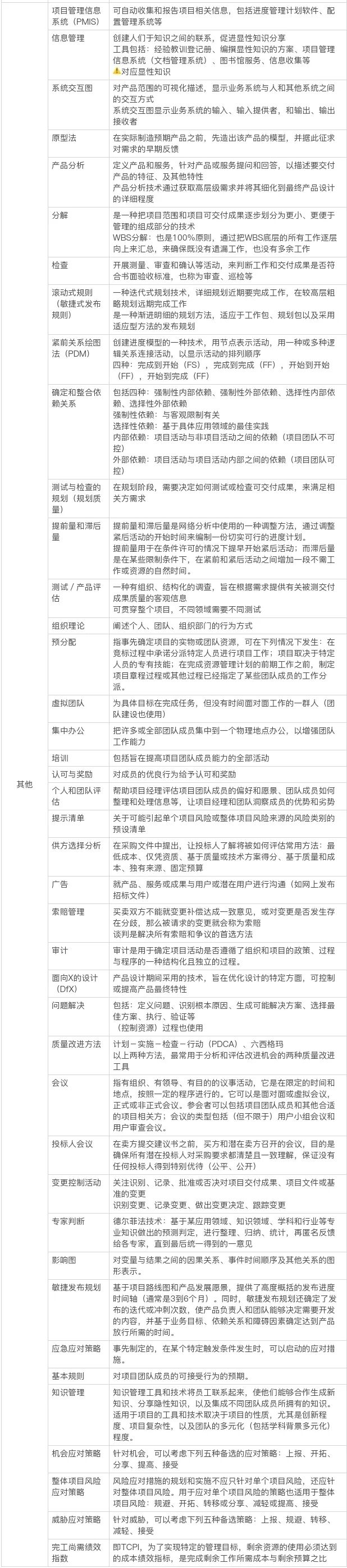
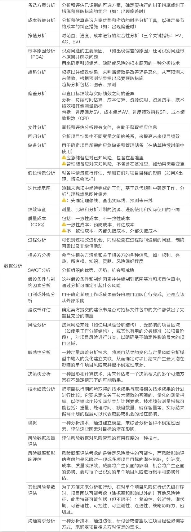
项目管理过程中要用到的132个工具和技术

2023-07-19 17:09   99   0  

做项目管理是一条漫漫长路,所有的本事,都是靠一个个项目,一点点积累而来的,并不存在“迅速上手”的方法论。一名普通项目经理的成长,都要经过一定时间的修炼。


下面环环为大家梳理了下修炼过程当中所要用到的工具和技术。

 


想要提升项目管理能力、
系统学习项目管理课程的圈友
可以点击下方小程序

获取PMP模拟题,在线刷题

↓↓

         
-THE END-

文章引用微信公众号"PM圈子",如有侵权,请联系管理员删除!

博客评论
还没有人评论,赶紧抢个沙发~
发表评论
说明:请文明发言,共建和谐网络,您的个人信息不会被公开显示。