用ChatGPT帮我检查广告评论

2023-07-19 19:04   121   0  

最近博客后台经常会出现一些来自国外的留言,基本全是一些广告,以推广SEO、推广博客工具的居多,比如这个:

这个情况这几年一直都有,我也一直在给博客增加许多限制,比如IP黑名单、关键词黑名单、增强验证码等,但总有一些漏网之鱼,而且今年特别严重。

我的博客完全是自己开发的,而非Wordpress这类通用程序,理论上应该不会有传统的通用工具能自动绕过验证码进行留言。所以我想不太通这些工具是怎么做到的,可能有什么自动化分析表单并化填写的机制吧,毕竟近年来AI特别流行,传统的一些技术已已经过时……

诶?AI?既然对方可以用AI,那么我也可以借助AI的力量来帮我检查评论是否包含广告信息。

正好前两日ChatGPT正式开放了其3.5版本的API,本次就来水一篇文章,蹭一蹭热点。

注册ChatGPT获得API

OpenAI的账户我其实早在之前DALL·E火的时候就注册了,当时AI帮忙生成图片的功能确实把我惊艳了,这次ChatGPT的推出更是惊艳的平方。

我之前一度认为人类的科技已经停滞,互联网上充斥着各种骗局,什么赛道火资本就蜂拥而入,但实际走入大众生活的还是外卖、打车、买菜。要说完全没有技术含量肯定也不是,但和上世纪20年代那些伟大的发现相比,总感觉科学已经被锁死了。

我的这个想法也不是凭空出现的,就以我们这篇文章的主题——评论审核为例,大家以前都说AI已经发展到很高的水平了,自然语言与图片、视频处理都不在话下,但实际很多App的审核仍然是关键词匹配,还出现过“Java“、”黑夜总会过去“、”多口交换机“等笑话,大概和我博客的水平一致,可能就是敏感词库要大一点而已。

OpenAI的出现,特别是其将AI技术以一种特别简单的方式呈现在大众面前,让不懂任何技术的人可以通过一段文字生成艺术画作,可以直接和一个无所不知的AI助手聊天,这是以前没有的。

要说以前没有也不严谨,AI助手其实早已进入了每个人的手机、汽车、音响里,但很多人工智能更像是人工智障,相信在ChatGPT出现以前大家也深有体会。

ChatGPT的出现仿佛是对这些上一代智能助手的降维打击,我感觉OpenAI对于他们家AI模型的调教,不光是让其能够更好的理解接收到的信息,还具备了一定程度的创造力,比如ChatGPT可以写小说、写申请书,DALL·E可以创作绘画。

小时候幻想科技的发展,觉得未来社会很多重复性、没有创造力的工作会被机器人替代,现在真的到了这个时代,突然发现最先被取代的反而是艺术家和文字工作者,想想还是挺讽刺的。

说远了,回到正题😂。

注册以后官方会送18美元的试用费用,但有效期只有三个月。因为我注册的早,到现在这个额度早过期了,所以需要绑定信用卡才能正常使用。

值得注意的是,OpenAI没有对中国大陆、香港、俄罗斯、伊朗等地区开放,所以国内的信用卡是用不了的,如果国内的同学需要使用的话,可以考虑注册一些虚拟卡绕过限制。

绑定信用卡后,我们生成自己的API Key,然后就可以调用API了:

调用gpt-3.5-turbo模型

OpenAI中有很多个AI模型,我们需要使用的是前几天新出的gpt-3.5-turbo模型,这个模型就是我们在网页版中使用ChatGPT3.5。

这个模型相关的介绍可以在这个文档里找到,API调用参数在这里。在编写代码前,我们先用Burp发下包看看能否正常使用:

POST /v1/chat/completions HTTP/1.1
Host: api.openai.com
Accept-Encoding: gzip, deflate
Accept: */*
Accept-Language: en-US;q=0.9,en;q=0.8
User-Agent: Mozilla/5.0 (Windows NT 10.0; Win64; x64) AppleWebKit/537.36 (KHTML, like Gecko) Chrome/106.0.5249.62 Safari/537.36
Connection: close
Cache-Control: max-age=0
Content-Type: application/json
Content-Length: 117
Authorization: Bearer your-key

{
  "model""gpt-3.5-turbo",
  "messages": [{"role""user""content""Hello, please introduce yourself"}]
}

完全没有问题:

我们也使用Python官方库openai来发送请求:

import openai

openai.api_key = "your-key"
openai.ChatCompletion.create(model='gpt-3.5-turbo', messages=[{
    "role""user",
    "content":  "Hello, please introduce yourself"
}])

使用ChatGPT帮我分析评论

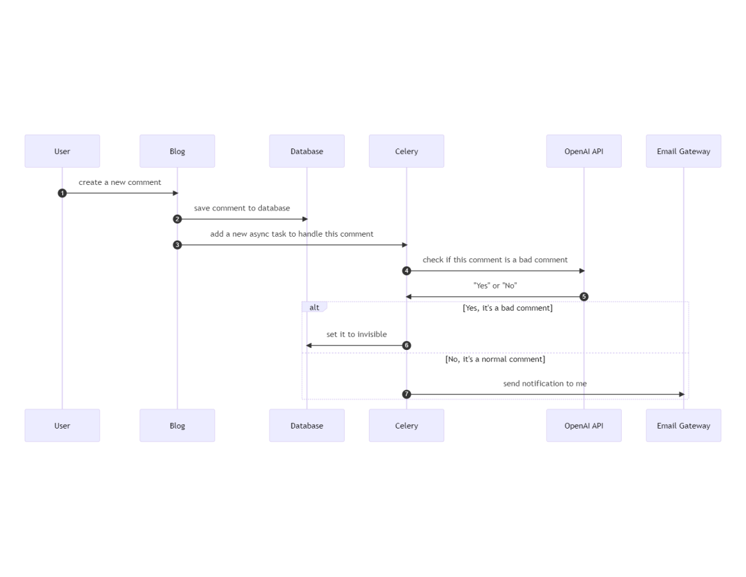
我博客架构是Django+Celery,Celery主要负责执行一些异步任务,比如评论后发送邮件提醒。

因为ChatGPT也是需要发送HTTP请求,是一个异步任务,我就将评论审核相关的工作放在Celery Task中,大概过程如下:

  1. 用户发表评论,博客先将评论正常保存进数据库中
  2. 添加一个新的Celery任务,用于处理这条评论
  3. Celery Worker接收到新任务,利用ChatGPT API检查这条评论是否包含广告
  4. 评论包含广告,则在数据库中更新这条评论的属性,将其设置为不可见
  5. 评论不包含广告,则发送提醒邮件,结束任务

其中,如何让ChatGPT帮忙分析评论呢?其实很简单,我们只需要问这样一个问题即可:

This is a blog comment, please help me check if this comment contains advertisement, and answer "Yes" or "No":

[评论内容...]

这样,如果我们在回答里发现有“Yes”,则说明ChatGPT认为这是一条广告,我们就将这条评论标记为不显示。

标记成不显示,而不是直接删除的原因,是因为这种广告的检测模式毕竟不成熟,ChatGPT有时候也会犯傻,产生误报,所以会在后台double check,确认是广告再手工删除。

其实代码非常简单,就只有十几行:

prefix = 'This is a blog comment, please help me check if this comment contains advertisement, and answer "Yes" or "No":\n\n'


def bad_comment(data: str) -> bool:
    try:
        completion = openai.ChatCompletion.create(model='gpt-3.5-turbo', messages=[{
            "role""user",
            "content": prefix + data,
        }])
        content = completion.choices[0].message.content
        logger.info("check comment: %r, result is %r", data, content)
        return 'Yes' in content
    except (openai.error.OpenAIError, AttributeError) as e:
        return False

最后,本文仅是ChatGPT的娱乐玩法,对于垃圾评论的检查,我们也可以使用Akismet的云服务,相对而言会更加专业。

封面图片由DALL·E生成。喜欢这篇文章,点个在看再走吧~

文章引用微信公众号"代码审计",如有侵权,请联系管理员删除!

博客评论
还没有人评论,赶紧抢个沙发~
发表评论
说明:请文明发言,共建和谐网络,您的个人信息不会被公开显示。