微信号被回收,钱不退?保号小技巧来了

2023-07-21 13:07   176   0  
(给程序员零距离加星标,了解项目开发.)

粉丝福利:小编会从今天留言中抽选幸运小伙伴赠送现金红包,感谢大家一直以来的支持!文末见喽!

昨天,微信又登上了热搜。
事情的起因是这样的。
有网友表示,自己之前申请了一个辅助账号作为树洞使用,今天登录的时候发现已经被回收了。

对此,微信团队回应了这事,表示「为保障用户的微信账号安全,注册后不活跃,长期未登录,并且没有零钱的微信账号,会被系统注销,无法使用。」

那换个角度是不是能这样理解?

号里还有钱就不会收回,号里留块八毛的别提现,能保号。

顺便给大家科普个冷知识。

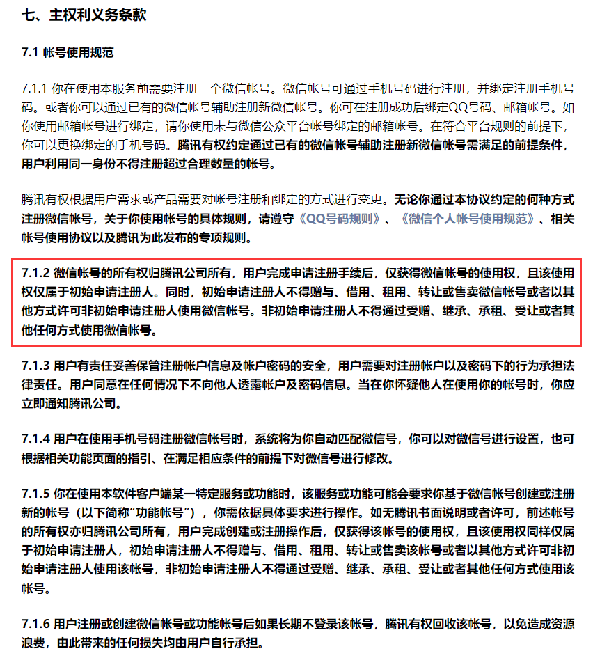
《腾讯微信软件许可及服务协议》中明确写着「微信账号的所有权归腾讯公司所有,用户完成申请注册手续后,仅获得微信账号的使用权,且该使用权仅属于初始申请注册人」。

简单来说就是,账号是公司借给你使用,你只有使用权,并没有所有权。

用户注册微信账号后如果长期不登录该账号,腾讯有权回收该账号,以免造成资源浪费,由此带来的任何损失均由用户承担。

因此,为了保护自己的微信账号和相关数据,建议大家定期登录并使用微信,与好友保持沟通和交流。

也要注意账号安全,避免泄露个人信息和密码,以防止不必要的损失。

也有网友表示:

针对这种状况,或许可以先发短信提示,同时也可以增加一个备用号码之类的,可以有效避免没法收到信息的情况。

毕竟有些微信号承载着无限的回忆,对某些人群有着十分重要的意义。

对此,你有什么看法和建议?

- END -

1、哈哈!有人要搞明星塌房移除AI,名字居然叫iKUNet!
2、苹果决定删掉一个单词
3、这些网站小众又有趣,免翻可用 !
4、微信和QQ都不敢有的功能登上热搜,官方安抚:不会推出
5、知乎匿名功能,下线了!
6、50多年前,大神在操作系统中埋的雷,快要爆了......
7、新版QQ正式发布 没有Q盾
8、华为大模型登Nature正刊!审稿人:让人们重新审视预报模型的未来


更多精彩等待你的发现
点分享
点点赞
点在看

文章引用微信公众号"程序员零距离",如有侵权,请联系管理员删除!

博客评论
还没有人评论,赶紧抢个沙发~
发表评论
说明:请文明发言,共建和谐网络,您的个人信息不会被公开显示。