南宁天价停车费背后,是广西经济发展的困局

2023-06-11 21:12   133   0  


本文来自微信公众号:新潮沉思录(ID:xinchaochensi),作者:飞剑客,头图来自:视觉中国

前段日子,因为南宁道路停车费高等问题引发的舆情汹涌,涉事公司慧泊公司被顶上风口浪尖,也让慧泊市这个网络别名响彻各地。

舆情爆发后,到现在南宁将免费停车时长调整为30分钟,取消了非机动车的停放保管费,同时将慧泊公司停止运营,让其接受审查,就目前这些来看南宁政府的响应速度和整改方式还是让人可以接受的。除了停车收费这些事外,有网友翻出了疑似慧泊收取停车费的权利质押给了工商银行贷款了72亿的截图,这件事后被辟谣,是约20亿。

慧泊的热度已经消散大半,今天还是聊聊广西南宁相关的地域话题。

看网上讨论,发现很多城市都有类似的收费规则,然而一朝慧泊就天下知,绿城这几年一有风吹草动就容易上热搜,随之而来的是自治区内外人们的好感度被不停消耗。

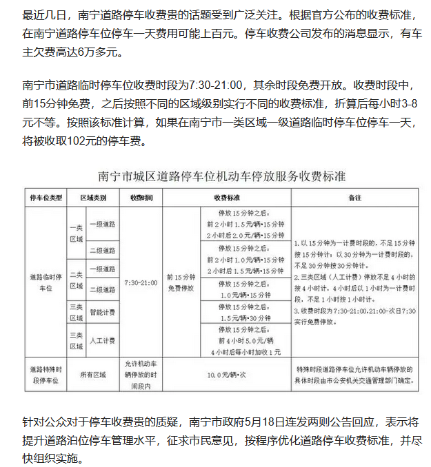
这些事件影响大,也是目前南宁的产业结构以及薪酬的问题:其收入低,消费高,基本以服务业以及房地产销售为主,且南宁为了提高首位度大力搞新城开发,伴随各种政府债以及城投债大规模增加,眼看他起朱楼,眼看他宴宾客……

如今朱楼下川流不息的骑着电驴的打工者还是以三四千块为主体的工资讨生活,眼看楼塌倒不至于,但不得不说,将南宁打造为广西这大地理单元的积累中心,前路是非常曲折且不讨好的。

自打南宁讲首位度以来,南宁在广西其他地市(尤其是桂柳梧玉的)网民以“吸血鬼”“拿来吧宁”的形象日益强化,一是南宁过去一直没有培养出支柱性的实体产业,只能从柳州和玉林优势产业上下其手,比如把柳州卷烟厂拿来与南宁卷烟厂合并盘活后者,把柳州铁路局搬去南宁,又打上了玉林玉柴和百色的平果铝业的主意……对于其他地市来说,强首府怎么看都像是把这些地方奋斗多年的蛋糕拿走。

沉思录时常会提到,在过去四十年我国主动或被动融入世界体系的过程中,面对外部资本主义存在大量垄断利润和“技术地租”,于是乎我国在东南沿海形成积累中心来对抗外界的吸引力。后果是在国内复制了一部分世界体系的结构,形成东南沿海地区对内陆地区的商品倾销,内陆地区为东南沿海提供能源资源和廉价劳动力的结构。

相应的,2008年以后,内陆各省都在推行强省会战略在省内制造一个积累中心,避免人才资源和金融资本被沿海吸光的命运,但这些积累中心(内地二线城市)对比先发的一线城市劳动力市场并不完善(比如有些新一线城市五险一金交不齐),很大程度上依赖高固投与债务驱动,同时不免动了周边小城市的利益,故时常会被骂吸血。

南宁的客观条件和合肥、成都有所不同,因此自治区抄成都省的经验就显得局促,然后效果不佳。在此之前南宁基本不从事任何生产,哪怕是农业工业生产也无产业链(制糖主在崇左一带),它不像成都作为千年积淀的盆地政治文化中心,可以顺势而为之;不像合肥二胖这样有中科大撑面子,而且距离南京很近,完全可以接受其辐射。

以上的诸多限制再搞强首府就好像练吸星大法吸兄弟时没有配套易筋经,立马遭到高房价物价的反噬,南宁本地人也“难宁”,也就是说,如果没有足以支撑的经济产业,资本流出和人才流失不会停止。

三十年前,广西是有和福建类似的选择,即政经两中心分离,这个经中心指的是柳州。谈自治区,就不能不谈这座城市。柳州螺蛳粉天下闻名,味道久久萦绕,却不知这地方以前是造棺材出名的,之后走上快速工业化的道路,能够制造从牙膏到汽车再到人造卫星部件的各类产品。在华南,柳州工业产值曾经仅次于广州。

如果有工业趣味的读者朋友们来广西玩,笔者十分推荐大家去这里的工业博物馆,在这里见证一座城市工业化的历史,老一辈工业人激情燃烧的岁月。

柳州不同于邕桂两地,它有支柱产业,利用重工业再发展出制造业,专门出产皮实耐操的汽车产品,然后用积累的资金砸向高附加值产业,比如沿着自身工业基础,在高等教育加持下,可以继续探索新材料产业和电子信息产业等方向——这个路线很熟悉,重庆就是这么走过来的。

一般前期投资大量高校,中后期收益是会很高的,然而柳州作为工业大市却没有什么好的高校学研资源,实际上桂林的电子科大,桂林理工完全可以在柳州设立分校,而不是留在一心做旅游的桂林。

在很多人的定义中柳州是个工业城市,具体来说柳州是个传统工业型城市,发展以钢铁、汽车零部件及其机械产业为三大支柱,而不是一个科技型工业城市。这类工业城市的宿命大同小异。即便没有首府挖墙脚,遇上基建的不景气也会导致钢产量上不去;引以为傲的五菱汽车时常被大股东上汽通用卡脖子,利润卡得太低……钢铁汽车这类商品的波峰波谷还是比较明显的。

看看东北老工业基地,美国的锈铁地带便知一二,因为传统型产业的产业升级要求的科技链太高了,没有哪个城市有办法凭自身能够完成,更何况是一个行政级别不高的地级市。

柳州的颓势,主要发生在21世纪头5年之后。从这开始,凭着重工业已经无法维持经济发展的后劲,亟待开拓新的财源。在本地市场的饱和条件下,只能通过商贸和消费,扩大需求,培育市场,提升订单量。于是造城、造贸易通道成了当务之急。

2007年设立柳东新区,是柳州重工业城市转型的一个尝试,号称“再造一个新柳州”,大手笔投入,但人气和产业始终没起来,柳东如今依旧冷冷清清,研发人员默默撤回城区,这可以看做是城市规划史上较失败的案例。直到2019年柳州工业产值和财政收入双双下挫,柳州现在只能开启艰难的化债之路,这段路程不仅仅是要节衣缩食,有兴趣可以了解一下三线城市里罚没收入占比的增速谁最高。

当然,柳州这套传统的工业体系面对传统型产业领域有它的优势,所以让它弄出个螺蛳粉产业来,虽然其产值对比汽车产业失掉的产值来说,只能补个牙缝。另外对柳州人来说,还算好的就是不用去广东打工,柳州有不少厂,收入低点但是好歹可以和家人生活,因此是广西少数人口净流入的城市,加之人居环境山清水秀地干净,过小日子不错。这些都算是曾经辉煌一时的工业环境协调城市的一点余温吧。

放大说,桂柳邕沿线没有城市能抓住产业与配套的平衡点,致使广西淤血,发展缓慢。从广西入围中国500强的七家企业我们能看出,制造业企业只有三家,而和土地金融有关的加“投”的企业占了半壁江山。

在2008年后各国央行纷纷比烂的时代里,信贷扩张和投资扩张同步,制造着于工资增速无关的经济增长,于是财富变迁本质就是通过金融资产抬高数据,然后一波周期过去后看看谁能苟得住。广西那么多城市,无论是南宁,还是柳州,亦或是桂林,还是近年来北部湾的城市,依靠房地产带来的经济效应也在逐步反噬当中。

之前说,90年代广西类似福建,即政经两中心分离,其实广西这种多元划分更少见,即文化、政治、工业、港口,四个要素分属于四地,高速增长时期内部长期资源争夺,导致政策不稳定,不连贯。

但凡在那个时期将政经港三要素其中两个整合起来,广西近况会比云贵好很多。

现在恍然大悟的广西一副在做了的模样,将工业中心逐渐搬去政治中心和港口(前几十年考虑将工业和政治中心集合在柳州缔造小重庆不失为一条路,然而搬首府这点可能性微乎其微),但这个过程注定是怨气重重,且可能是为时已晚,或许当年广西能在90年代积极推动廉钦搞产业开发,搞交通配套,能把被堵塞的广州港以及盐田港的企业拉个5%过来,对于广西的产业模式可能是一个不错的结果,可惜在种种原因点到了传销树上。

现在广西所念想的路径大概是这样:

1. 广东过去的产业转移去了江西和湖南,才刚刚能顾粤东和粤西,所以广西确实没法指望这个邻居给自己多少帮助,在这个背景下,耗巨资搞好平陆运河,就是未来10年里最大的念想。届时黄百铁路修好,贵州、百色的矿产资源预想源源不断从左右江下来,如果这时候南宁和钦州的产业园能起来,那么平陆运河的航线也会繁忙起来。

2. 找到取代房地产实现增长的产业,这个路径和其他中部省差别不大,无一例外选择引进新能源相关产业,广西的优势在于锂矿矿藏丰富(但品质一般),有工业基础,这两年引进了华友钴业1800亿的项目、中伟新能源(钦州)、国轩高科(柳州)等新能源产业链龙头企业,南宁的比亚迪,合众汽车(整车),申龙汽车(整车),哪吒汽车(整车),毕竟汽车产业链很长,搞好了延伸的服务业就业人口也会比较多。

再说一点不太敢想的远景,权当笑谈:

1. 倘若广西的平陆运河修到了北部湾,隔壁广东湛江整来了很多欧洲制造业,海南的自贸港建设在三元悖论中选择了汇率政策和资本的自由流动,并在西部修建了大型港口,平陆运河的效用也就放大很多。

2. 广西经济上整合越南,实现海南-广西-越南环抱北部湾的大湾区,可南下可西进,届时南宁确实称得上是面向东盟的国际化大城市。

不管怎么说,还是干了这碗酸辣醒神的螺蛳粉,少一点好高骛远吧,南宁能扎扎实实做出一个突破性的产业,而不再以慧泊出道,才是正路。

本文来自微信公众号:新潮沉思录(ID:xinchaochensi),作者:飞剑客

本内容为作者独立观点,不代表虎嗅立场。未经允许不得转载,授权事宜请联系hezuo@huxiu.com
如对本稿件有异议或投诉,请联系tougao@huxiu.com

End

想涨知识 关注虎嗅视频号!


文章引用微信公众号"虎嗅APP",如有侵权,请联系管理员删除!

博客评论
还没有人评论,赶紧抢个沙发~
发表评论
说明:请文明发言,共建和谐网络,您的个人信息不会被公开显示。