王小川开源中文大模型;欧盟通过《AI法案》草案;ChatGPT插件总数达430个丨AIGC大事日报

2023-06-15 23:30   158   0  

06 15
全球AIGC产业要闻

1、欧盟通过《AI法案》草案
2、法国总统宣布追加超5亿欧元发展AI
3、上海市:瞄准AI技术前沿,构建通用大模型
4、百川智能发布开源中英文大模型 免费可商用
5、学而思声明:被指控剽窃数据与事实严重不符
6、网易云音乐x小冰:共推AI歌手音乐创作软件
7、AI大模型创企获新融资 前DeepMind员工创办
8、荷兰AIGC创企完成新融资 谷歌风投领投
9、昆仑万维子公司拟1.6亿美元收购奇点智源
10、长虹AI大模型电视“长虹超脑”开启公测
11、联想三年追加10亿美元投资发展AI
12、阿里云公布1+4开源战略
13、腾讯机器狗进化:掌握自主决策能力
14、云鼎科技:现有算力满足矿山大模型训练需求
15、沐曦GPU芯片功能测试完成
16、ChatGPT插件总数已达430个
17、谷歌Gmail AI写邮件功能进入苹果和安卓设备
18、微软必应聊天正测试“以图搜图”功能
19、谷歌宣布将生成式AI引入在线购物
20、谷歌和YouTube推出AI广告解决方案
21、AWS正在考虑使用AMD新AI芯片
22、生成式AI每年将为全球经济增加4.4万亿美元
23、印度用ChatGPT帮助弱势群体
24、美国Alpha传媒公司试用AI播音员
25、GitHub:92%美国开发者正使用AI工具

1、欧盟通过《AI法案》草案
当地时间周三,欧洲议会以499票赞成、28票反对和93票弃权通过了《AI法案》的全部草案。欧盟委员会希望在年底前达成协议,之后新的《AI法案》规则可能会在2026年对企业产生影响。如果企业不遵守《AI法案》,可能将最多面临全球营收6%的罚款。
《AI法案》采取了一种“基于风险”来监管AI的方式,设定如何在“高风险”情况下使用技术的标准。立法者还通过了针对通用人工智能和GPT-4等基础模型的额外措施,OpenAI和谷歌等公司必须进行风险评估并总结用于训练其模型的受版权保护的材料。
欧洲议会还投票决定完全禁止实时、远程生物识别监控。这一决定可能使其在即将进行的谈判中与欧盟27个国家产生分歧。
2、法国总统宣布追加超5亿欧元发展AI
新华社巴黎6月14日电,法国总统马克龙14日在巴黎举行的“科技万岁”科技创新展开幕式上宣布,将追加投资超过5亿欧元发展AI,打造世界级产业群。
马克龙当天在与初创企业负责人举行圆桌会谈时指出,面对新工业革命的浪潮,法国必须打造5到10个AI产业群,创造出领先世界的顶级企业,为此计划投入超过5亿欧元。
他还表示,政府还将投资5000万欧元升级现有的让-扎伊超级计算机项目。他希望法国大力发展生成式AI和开源大语言模型,并鼓励建立法语数据库。
3、上海市:瞄准AI技术前沿,构建通用大模型
上海市人民政府办公厅印发《上海市推动制造业高质量发展三年行动计划(2023-2025年)》,提出重点任务包括打造世界级产业集群,瞄准人工智能技术前沿,构建通用大模型,面向垂直领域发展产业生态,建设国际算法创新基地,加快人形机器人创新发展。
4、百川智能发布开源中英文大模型 免费可商用
由王小川组队创办的AI大模型创企百川智能今日宣布推出70亿参数量的中英文预训练大模型baichuan-7B。baichuan-7B不仅在C-Eval、AGIEval和Gaokao中文权威评测榜单上,以显著优势全面超过了ChatGLM-6B等其他大模型,并且在MMLU英文权威评测榜单上,大幅领先LLaMA-7B。目前baichuan-7B大模型已在Hugging Face、Github以及Model Scope平台发布。
baichuan-7B在C-Eval、AGIEval和Gaokao三个最具影响力的中文评估基准进行了综合评估,并且均获得了优异成绩,它已经成为同等参数规模下中文表现最优秀的原生预训练模型。在中文C-EVAL的评测中,baichuan-7B的综合评分达到了42.8分,超过了ChatGLM-6B的38.9分,甚至比某些参数规模更大的模型还要出色。在AGIEval的评测里,baichuan-7B综合评分达到34.4分,远超LLaMa-7B、Falcon-7B、Bloom-7B以及ChatGLM-6B等其他开源模型。在GAOKAO评测中,baichuan-7B的综合评分达到了36.2分,显著领先于同参数规模的各种其他预训练模型。
baichuan-7B在英文上表现同样亮眼。在MMLU的评测中,baichuan-7B综合评分高达42.5分,大幅领先英文开源预训练模型LLaMA-7B的34.2分以及中文开源模型ChatGLM-6B的36.9分。
秉持开源精神,baichuan-7B代码采用Apache-2.0协议,模型权重采用了免费商用协议,只需进行简单登记即可免费商用。baichuan-7B此次开源的内容包含推理代码、INT4量化实现、微调代码,以及预训练模型的权重。据了解,北京大学和清华大学两所顶尖高校已率先使用baichuan-7B模型推进相关研究工作,并计划在未来与百川智能深入合作,共同推动baichuan-7B模型的应用和发展。

开源地址:

Hugging Face:

https://huggingface.co/baichuan-inc/baichuan-7B

Github:

https://github.com/baichuan-inc/baichuan-7B

Model Scope:

https://modelscope.cn/models/baichuan-inc/baichuan-7B/summary
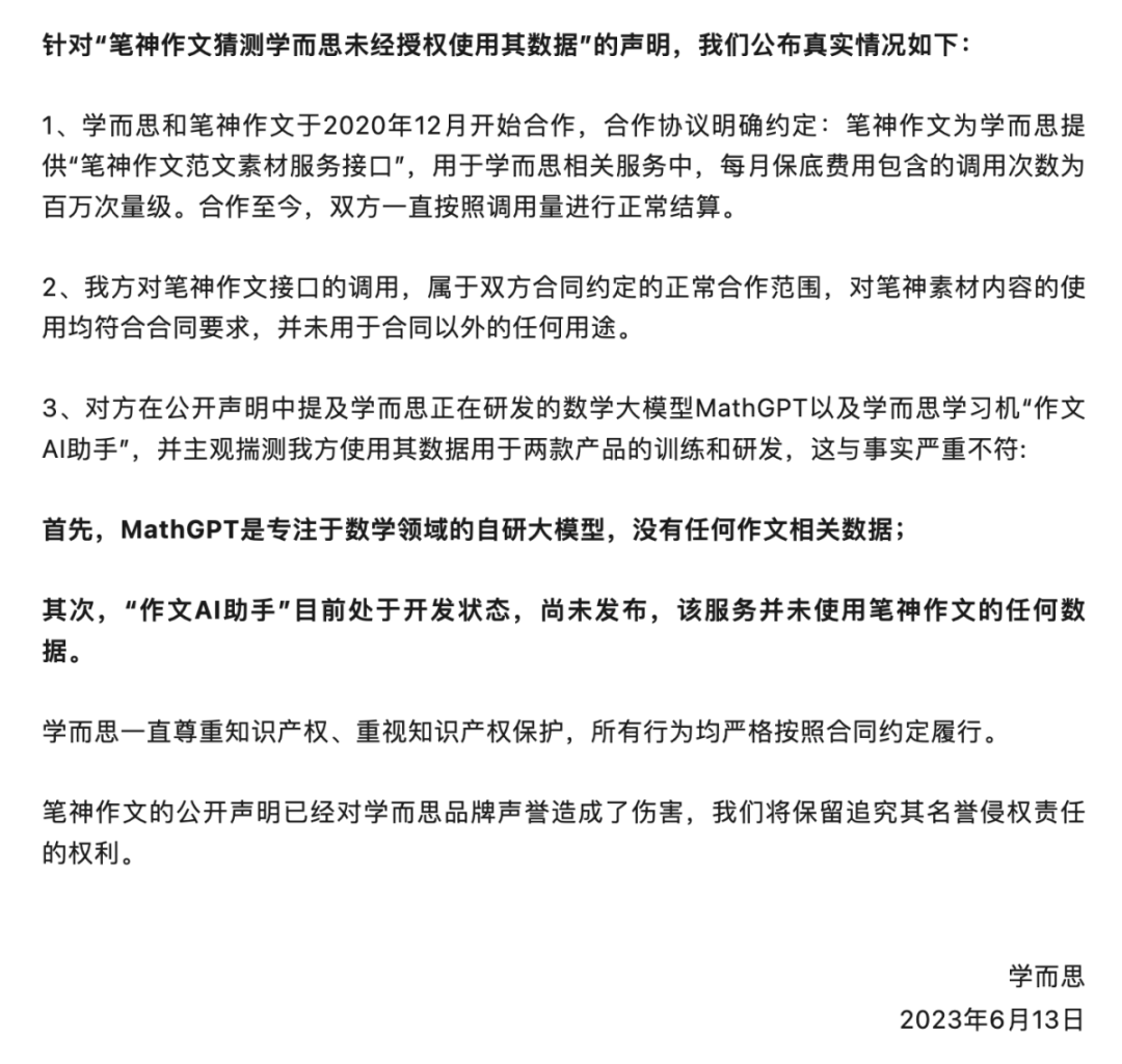
5、学而思声明:被指控剽窃数据与事实严重不符
昨日下午,学而思发布关于“笔神作文猜测学而思未经授权使用其数据”的声明。
根据声明,学而思和笔神作文2020年12月开始合作,并明确约定笔神作文为学而思提供“笔神作文范文素材服务接口”,学而思对笔神作文接口的调用属于合同约定正常合作范围。
笔神作文猜测学而思使用其数据用于数学大模型MathGPT以及学而思学习机“作文AI助手”与事实不符。

首先,MathGPT是专注于数学领域的自研大模型,没有任何作文相关数据;其次,“作文AI助手”目前处于开发状态,尚未发布,该服务并未使用笔神作文的任何数据。

6、网易云音乐x小冰:共推AI歌手音乐创作软件
今日,小冰公司与网易云音乐宣布达成战略合作,双方联合推出的AI歌手音乐创作软件“网易云音乐·XStudio”已正式上线,面向广大音乐人和音乐爱好者免费使用。该软件可帮助音乐人创作AI新世代音乐作品。软件首发12名AI歌手,并将不断推新。同日,双方还宣布首个虚拟歌手厂牌WOWAIDO!成立。
网易云音乐·X Studio支持Windows与macOS双平台,搭载了丰富的前沿性AI小冰黑科技,并经过双方深度合作定制调校。技术方面,包括小冰歌唱模型、一致性超级自然语音、流式渲染歌声合成和视觉神经网络渲染等技术。演唱方面,可在3秒内生成专业歌手水准的AI演唱干声,还能通过参数实现AI歌手的滑音、转音、颤音、咬字、节奏、音色或强弱变化等,细腻演绎作品效果。X Studio支持合并AI音轨数量高达30轨,这意味着让每个音乐人都拥有一支“30人”合唱团。
7、AI大模型创企获新融资 前DeepMind员工创办
据Business Insider报道,由前DeepMind员工创办的英国AI大模型创企Glyphic AI周三宣布获得550万美元种子轮融资。本轮融资由Point72 Ventures领投,其他资金来自创投公司Creator Fund、Dhyan Ventures和战略天使投资人,如DeepMind产品主管Mehdi Ghissassi和Google Bard董事Rushin Shah。
Glyphic AI成立于2022年,开发了一种“copilot”,可以自动执行销售流程中的一系列手动流程。该公司的工具用大型语言模型构建,可分析客户交互并提供对销售策略的见解。
8、荷兰AIGC创企完成新融资 谷歌风投领投
据TechCrunch报道,荷兰生成式AI创企Versed周三透露,它已经获得了160万欧元(折合约170万美元)Pre-种子轮融资,由谷歌Gradient Ventures领投。
Versed希望通过让任何人仅通过编写基于文本的故事和说明,即可创建自己的角色扮演视频游戏(RPG)。Versed声称其AI可以解释叙述并从内部数据库分配角色和位置,以创建身临其境的世界。
Versed在四个月前由CTO Cat Burton和CEO Robert Gaal创办。Cat Burton是前Unity开发人员。Robert Gaal是前谷歌员工,名下有多家初创公司。Versed的远程优先团队已经发展到7人,分布在英国、丹麦、保加利亚和美国。
9、昆仑万维子公司拟1.6亿美元收购奇点智源
财联社6月14日电,昆仑万维公告,公司控股子公司Star Group拟发行股份收购Singularity AI全部股权。经交易双方协商,本次交易中SingularityAI全部股权整体作价1.6亿美元,交易后Singularity AI的股东或其指定关联方将获得Star Group 25%股权。交易完成后,公司全资子公司昆仑集团有限公司计划出资4亿美元对Star Group增资,全力打造全球领先的AGI平台。
Singularity AI(奇点智源)致力于实现通用人工智能,目前聚焦于自然语言大型预训练模型及开发者API的研发工作,主要产品及服务包括通用开发者API、聊天机器人和知识抽取。
10、长虹AI大模型电视“长虹超脑”开启公测
长虹电视今日宣布,行业首家AI大模型电视“长虹超脑”开启公测。长虹电视部分产品即日起将搭载“长虹超脑”人工智能系统,面向用户正式公测。
“长虹超脑”是依托于多模态交互,语义理解及意图识别,大数据等技术构建起的人工智能超脑系统,具备能感知、能理解、能学习三大核心能力。可应用于日常生活答疑,专业领域探索以及个性化服务等方面。搭载于长虹电视上,以数字形象“长虹小白”的形式与用户交互,并执行指令。
据了解,本月20日,长虹将在线举行行业首家人工智能大模型电视发布会,介绍长虹超脑产品并进行演示体验,长虹电视视频号等同步直播。
11、联想三年追加10亿美元投资发展AI
联想6月14日宣布将在三年内额外投资10亿美元用于扩展基础设施解决方案,以加速发展全球企业的AI部署,包括额外投入1亿美元用于发展联想AI创新者计划,该计划已经推出了45家领先的独立软件供应商(ISV) 合作伙伴共同创建的150多个顶尖AI就绪解决方案。
12、阿里云公布1+4开源战略
据阿里云官方公众号发文,2023开放原子全球开源峰会上,阿里云公布1+4开源战略,在操作系统、云原生、数据库、大数据四大开源领域之外,AI模型社区魔搭作为大模型方向的开源新势力首次亮相。目前已有15款支持中文的开源大模型在魔搭社区上线。
13、腾讯机器狗进化:掌握自主决策能力
腾讯Robotics X机器人实验室周三公布了智能体研究的最新进展,通过将前沿的预训练AI模型和强化学习技术应用到机器人控制领域,让机器狗Max的灵活性和自主决策能力得到大幅提升。
腾讯Robotics X机器人实验室通过引入预训练模型和强化学习技术,可以让机器狗分阶段进行学习,有效的将不同阶段的技能、知识积累并存储下来,让机器人在解决新的复杂任务时,不必重新学习,而是可以复用已经学会的姿态、环境感知、策略规划多个层面的知识,进行“举一反三”,灵活应对复杂环境。
14、云鼎科技:现有算力满足矿山大模型训练需求
财联社6月15日电,云鼎科技在互动平台表示,公司依托山东能源集团AI训练中心,开展基于矿山大模型的智能化场景开发。现有训练设备可提供14PFLOPS FP16算力,满足当前矿山大模型训练需求。随着矿山大模型在电力、新能源等的应用开展,后续可根据需求进行算力扩展。
15、沐曦GPU芯片功能测试完成
上海GPU创企沐曦MetaX周三宣布,仅5小时,曦云MXC500芯片功能测试完成;MXMACA 2.0计算平台基础测试完成。
据介绍,沐曦致力于为异构计算提供安全可靠的GPU芯片及解决方案,打造全栈GPU芯片产品,推出MXN系列GPU(曦思)用于AI推理,MXC系列GPU(曦云)用于AI训练及通用计算,以及MXG系列GPU(曦彩)用于图形渲染。沐曦产品均采用完全自主研发的GPU IP,拥有完全自主的指令集和架构,配以兼容主流GPU生态的完整软件栈(MXMACA)。
16、ChatGPT插件总数已达430个
《科创板日报》15日讯,自OpenAI开放插件后,其插件数量一直在迅速增加,据国外网友统计,最新的插件总数已经有430个,与5月13日刚开放时的74个相比,增长超过400%。而且该网友指出,其中112个为6月11日一天内新增。
17、谷歌Gmail AI写邮件功能进入苹果和安卓设备
此前在I/O 2023上,谷歌展示了Gmail的生成式AI功能“Help Me Write(帮我写)”。该功能此前仅在桌面端可用,日前谷歌正在向搭载安卓、苹果iOS操作系统的移动设备推出该功能,供注册测试者使用。
与桌面应用程序一样,你首先会看到生成式AI的介绍性提示。然后点击右下角的“帮我写”按钮,进入一个新提示,“创建”按钮以蓝色/紫色波浪为特色。将文本输入到撰写提要中后,再次点击按钮,你可以用几种方式“精炼”信息来进一步完善邮件内容。
18、微软必应聊天正测试“以图搜图”功能
微软广告和网络服务首席执行官米哈伊尔・帕拉欣(Mikhail Parakhin)近日和网友互动中,透露正为必应聊天(Bing Chat)测试图像识别和视觉搜索功能。该功能仍处于测试阶段,为了确保安全和一致性,且不会影响日常聊天的质量,本周不会向所有用户推出,如果一切顺利,会以5%的比例速度邀请用户测试。
19、谷歌宣布将生成式AI引入在线购物
谷歌周三宣布,将为其在线购物工具引入新的生成式AI技术,快速生成不同体型真人模特试穿这件衣服的效果图,以便用户了解心仪的衣物是否适合自己的身材。
谷歌已经招募了80名模特(男女各40名)来构建该功能。生成式AI模型可根据零售商网站上的图片来生成模特穿着对应服装的照片,并准确地反映出它如何在各种姿势的各种真实模型上折叠、粘附、拉伸、形成褶皱和阴影。
美国消费者即日起可试用谷歌旗下品牌的女式上衣,包括Anthropologie、Everlane、H&M和LOFT等品牌。今年晚些时候将推出男士上衣。
20、谷歌和YouTube推出AI广告解决方案
谷歌周三宣布了两个新的谷歌AI活动Demand Gen和Video View活动,它们可以更容易地与消费者建立联系,并从中间渠道推动需求,为运营业务的广告解决方案提供了动力一直到购买。研究表明,87%的消费者表示YouTube可以帮助他们更快地做出购买决定这些广告解决方案使用相关的、身临其境的创意,在关键时刻推动行动和转化。
Demand Gen活动提供了一套专为社交营销人员需求而设计的独特功能。研究表明,91%的消费者在Google feed(如Discover或Gmail)上发现新产品或品牌后立即采取行动。通过Demand Gen,用户表现最佳的视频和图像资产将整合到谷歌的YouTube、YouTube Shorts、Discover和Gmail等产品。通过Video View(视频观看)活动,品牌可以最大限度地提高流媒体、feed和YouTube短片的观看次数。在早期测试中,Video View广告比按次付费的流媒体广告平均多出40%的观看次数。
21、AWS正在考虑使用AMD新AI芯片
据路透社6月14日报道,全球最大云计算巨头亚马逊云科技(AWS)正在考虑使用AMD的新型AI芯片,但尚未做出最终决定。
22、生成式AI每年将为全球经济增加4.4万亿美元
根据麦肯锡全球研究所发布的一份68页报告,“生成式AI”每年将为全球经济增加4.4万亿美元的价值。根据该报告,生成式AI可以通过工作自动化节省 60% 到 70% 的员工时间,从而提高生产力。报告写道,在2030年至2060年间,所有工作的一半将实现自动化。
报告显示,生成式AI的绝大部分经济价值很可能来自于帮助员工实现客户运营、销售、软件工程和研发方面任务的自动化。麦肯锡合伙人、报告作者Lareina Yee说,生成式AI可以为高技能工人创造“超能力”,因为该技术可以总结和编辑内容。
23、印度用ChatGPT帮助弱势群体
据彭博社报道,印度正在利用ChatGPT帮助大量的劳动力,这些劳动力主要是技术文盲和非英语人士,包括印度的家政工人、废物回收商、农民等。印度正在建设多个AI聊天机器人,以帮助弱势群体寻求法律正义、向农民提供建议并帮助农民工在城市获得支持。
在班加罗尔拥挤的街区,拾荒者、厨师和清洁工正在参加一项AI试验,旨在帮助该国一些最贫穷的人从政府的扶贫计划中获得资金。班加罗尔试验由Saurabh Karn和他在非营利组织OpenNyAI的团队领导。通过将数以百万计的不同印度语言的平行句子输入机器翻译软件,并添加数千小时的语音识别对话,这个名为Jugalbandi的机器人可以即时提供文本到语音的多语言翻译。
Jugalbandi已经接受过训练,可以过滤掉个人身份信息,例如印度唯一的数字身份号码或电话号码和位置等详细信息。不过,Karn承认,印度面临的巨大社会挑战太大,单靠AI无法解决。
24、美国Alpha传媒公司试用AI播音员
《科创板日报》15日讯,美国Alpha传媒公司旗下的Live95.5成了首批试用AI播音员的广播电台之一,Live95.5在当地时间6月14日宣布,其正午节目主持人Ashley Elzinga将每天上午10点至下午3点向听众播放她声音的克隆版本——又名“AIAshley”,他们使用的是AI软件公司Futuri Media的生成式AI产品“RadioGPT”,可基于ChatGPT生成新闻脚本,并使用合成语音朗读。Alpha传媒公司还保证,主持人Elzinga不会丢掉工作,薪水也不会变化。
25、GitHub:92%美国开发者正使用AI工具
在线代码托管平台GitHub周二发布一篇博客文章,分享对员工规模超过1000人的美国企业展开调查的数据,问卷调查了500名企业开发者,希望了解AI对开发者工作的影响。
调查结果显示,92%的美国开发者正在使用各种AI工具;70%的开发者认为AI编程工具的引入将为他们在工作中提供优势,并将更好的代码质量、完成时间和解决事件作为一些最重要的预期好处。
(本文系网易新闻•网易号特色内容激励计划签约账号【智东西】原创内容,未经账号授权,禁止随意转载。)




文章引用微信公众号"智东西",如有侵权,请联系管理员删除!

博客评论
还没有人评论,赶紧抢个沙发~
发表评论
说明:请文明发言,共建和谐网络,您的个人信息不会被公开显示。