抖音、小红书、微博上的医疗科普内容靠谱吗?| 4000字深度测评

2023-06-20 14:07   184   0  


作者 | 丰之余
编辑 | 杨佩汶
设计 | 晏谈梦洁


不知什么时候起,医疗科普信息链接开始成为各个家族群的标配。


这些内容五花八门,有的科普食物相生相克、有的讲授养生秘诀,还有各种疾病征兆与预防。比如“癌症的罪魁祸首竟是……”、“比 XX 还毒的 XX,家家户户都在吃”等等。



显然,随着互联网媒介传播的形态快速发展,普通人获取健康内容更便捷,也更加高效。因此,各大平台都围绕着医疗进行了布局,吸引医疗科普创作者,传递专业医学相关知识。


然而随着医疗科普内容的逐渐发展,一些问题也浮现了。一些机构和账号为了追求流量和营销利益,发布虚假、夸张、甚至是有害的健康科普信息,也出现了医生直播带货、竞争性引流等众多问题。


为了解决这些问题,2022 年 5 月政府出台了《关于印发 2022 年纠正医药购销领域和医疗服务中不正之风工作要点的通知》等文件,对医生直播带货等行为明文禁止。


那么现在,医疗科普行业怎么样了呢?


运营社对此非常好奇,类似前面提到内容都靠谱吗?链接视频里的医生,是真的还是假的呢?各个平台又是否能够保障医疗科普内容可靠?


今天我们就从国内五个主流内容平台——抖音、快手、小红书、B站、微博入手,扒一扒各个平台医疗科普内容的现状,对它们做一次深度横向对比。


下面,就让我们一起看看各个平台的治理水位到底如何!




01

哪些人在做医疗科普?


如果你在抖音、快手、小红书、B站、微博上看医疗科普,你可以看到各种类型的医疗相关内容,比如生活健康知识、医学疾病常识科普、健康问题的辟谣、医生的日常等各类内容。



这些医疗内容都是什么样的人创作的?他们是否具备专业素养?


这些当然是首当其冲的问题,一个外行的专业自媒体博主,不论多么细心地考证脚本,都难免会出现谬误。医疗科普,首先需要解决的就是专业性问题。


所以,测评的第一个关键点就是:平台能否最大程度上筛选出靠谱的创作者?具体到平台的创作者运营体系,就是「账号认证」了。


1)各平台认证账号的标准是怎样的?


首先是抖音,运营社通过官方途径(“抖音健康”官方公众号)的个人认证指引文档(详见底部 [1] 号链接)发现,文档显示,想要认证成为医疗博主,需要提交完整的医师、科室、职称证明。


除此之外,抖音对所在医院的规格也做了明文限制。如果是医生个人认证,必须符合以下条件之一,才能获得黄√认证:


1.公立三级医院主治医师及以上医师;


2.民营三甲医院主治医师及以上医师;


3.综合大学或医科大学附属民营三级医院主治医师及以上专家;


4.国医大师。


当然,为了验证是否有效执行,运营社搜索了不同粉丝量级的医生账号,随机对同医师的认证 Title 进行了抽样验证,结果是全部符合上面的标准。


按照同样的方法和标准,我又对快手、小红书、B站、微博进行了调查和验证(参考文件详见底部 [2]~[5] 号链接)

5 个平台对于医务人员个人职业认证的标准如下表所示:



从表格对比里我们可以发现,抖音、小红书、快手的标准都非常严格,但各自对细节的要求有差别:

抖音的认证标准极为严格的,不仅对医院等级有高门槛,个人认证医师必须来自「公立三级」或「民营三甲」的医院,而且医生必须满足主治医师及以上职称;

小红书则仅接受公立医院医师,但对医院的评级没做特别说明,但若医院为公立三甲以下,则需要医生的职称满足主治医师及以上;

快手和小红书情况类似,也只支持公立医院,但可认证的医护工作者类型会更多元,不仅医生可以认证,在职的护士、药师、检验师、放射科/医学影像师也可认证;特别的是,快手针对于医美类的医生做了特殊要求,必须在公立三甲以上医院工作;

而微博和 B站更倾向于兴趣认证,所以仅需要提供能证明专业背景的各类认证资质即可,所以严格程度相对较弱。

2)各平台哪些账号可以发布医疗内容?


弄清了各个平台的认证标准后,新的问题又来了:非认证账号是否可以发布医疗内容呢?

因为平台里一个品类的专业度主要取决于认证创作者的比例,如果非认证创作者也能不受限制地发布内容,那么专业的医疗科普内容很有可能被淹没在海量同类信息里。

所以运营社不禁要问,平台是否对医疗内容的发布主体有限制?

同样地,我们也把 5 个平台关于医疗内容发布标准的对比整理到了下表中(参考文件详见底部 [6]~[9] 号链接)


从上表中可以看到,抖音、快手、小红书、B站都禁止非认证用户发布医疗科普内容。目前,运营社没有查到微博的公开规则,但当我们尝试发出一篇关于中风医疗急救的内容时,实测可以发出(无法确认是否会限流)


综上,在创作者职业认证和发布账号标准上看,抖音的要求最为严格,小红书次之,快手、B站再次之,微博对于内容的限制最为宽松。


02

医疗科普行业规范升级

各平台治理水位如何?


上面的内容,我们先从“创作者供给侧”角度对几个平台进行对比,这是保证创作内容的人是否靠谱的维度。

但这只是第一步,尤其是在卫健委发布了《2022 年纠正医药购销领域和医疗服务中不正之风工作要点》文件之后,如何保证医疗科普内容的客观性,以及如何规范创作者商业化行为成了平台治理的重中之重。

下面,我们就从这两个角度入手,进一步测评下几个平台的治理水位。


1)各平台是否有配套的审核制度,以保证内容的客观性、科学性?


客观性、科学性是医疗科普内容的最核心指标。

那么在创作者发布作品前,各个平台是否有能力进一步保证内容的客观性和科学性呢?

首先,运营社还是从各个平台公开的官方规则入手,看看是否有内容审核方面的规则公告。但查了一圈,我们只在抖音的《抖音社区医疗公约》(参考文件详见底部 [6])找到明确文字:均需经过有专业团队审核。不仅如此,在《深圳特区报》的一篇报道中,抖音健康相关负责人曾表示:该团队的成员均由有中西医学背景的人员构成。(注:报道链接详见参考文件 [15])


随后,我们又向业内的朋友咨询了其他平台的情况。据业内人士反馈,快手也是有专业团队审核医疗相关内容的,但其人员是否要求具有专业医学背景尚不得知。

至于 B站、小红书、微博,我们目前暂未查询到可靠的公开资料佐证。(注:如有遗漏或错误,欢迎知道内情的读者朋友留言反馈。)


但需要补充一点的是,审核机制本质上是职业认证规则的进阶版本。因为除了微博外,抖音、快手、小红书、B站都禁止非认证用户发布医疗科普内容,由专业创作者创作出来的内容,本身就已经保证了医疗科普内容的质量下限了。

所以有专业审核团队的平台当然值得赞誉,其他平台不设置专业审核团队的行为也是可以理解的。

2)医疗科普账号的商业化营销界限在哪里?


最后,是商业化维度的测评。

平台限制医疗账号进行商业化营销的原因是显而易见的:不要考验人性。如果医生能通过医疗科普,轻松赚到本职工作 10 倍以上的收益,那么职业操守与职业道德就都是不可靠的。

对于行业治理而言,需要做的就是通过规则堵住漏洞,让科普只是科普,实现科技向善。

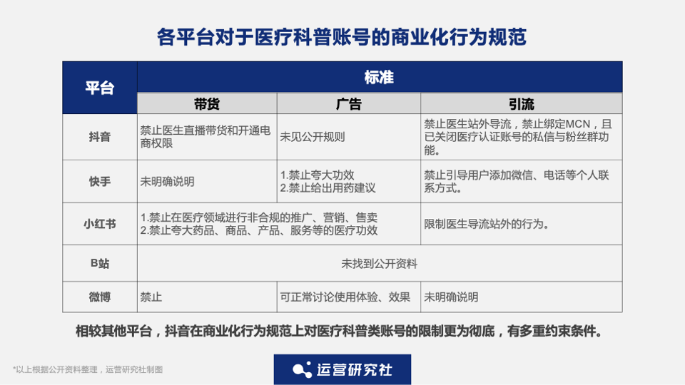
从转化路径而言,医疗科普账号主要有三种获益路径:带货、广告、引流。

那各个平台在这三个维度上,有哪些治理规范呢?如下图所示(参考文件详见底部 [10]~[14] 号链接)


从图表里我们可以看到,抖音的限制是最为彻底的,不仅禁止带货,更是直接关闭了私信和粉丝群互动功能,并且禁止认证医生账号绑定 MCN。

快手的公告文件里,虽没找到明确的禁止带货医疗、健康类商品,但在内容上明确限制了对医疗效果的描述。


小红书同样禁止引流或提供联系方式,但在带货和推广的态度是:可进行,但需要在平台相关规定内。


然后是 B站,非常遗憾我们并没有找到公开文件,所以无法多做评论。

微博则禁止带货,但根据规定,似乎推广讨论产品效果,以及引流内容仍不被禁止。



03

结语


综上所属,我们可以对本次测评做一个总结。

本次测评从三个维度出发:创作者的筛选、内容审核、商业化约束,对抖音、快手、小红书、B站、微博五个平台进行对比。


尽管有一些平台的规则并未查到,但综合来看,抖音在这三个维度的规则是更完善,且相对更严格的。

小红书和快手分别在创作者筛选和内容审核维度上,仅次于抖音;而 B站和微博的管理规范更接近于兴趣认证管理,整体管控相对宽松。

最后运营社想说的是,健康是人类永恒的追求,但医疗行业最大的特点就是信息不对称性,普通公众很难快速获取到全面、准确的医学信息,这也是健康领域成为谣言“重灾区”的重要原因。

医疗科普扮演者着提升全民健康素养、树立正确健康观的角色。而这不是医生或平台单方面可以实现的,还需要从医院、到平台,再到政策支持、舆论引导等多方面着手,建立合理的激励制度、治理制度,才能真正净化健康科普知识传播环境,铲除谣言生存的土壤。

我们也希望能通过本次测评,客观、真实地为大家展示下各个平台在医疗科普方面的表现和治理水位,为医疗科普行业尽一份绵薄之力。


PS.「2023 数字化运营生态大会」门票售卖中,两天畅聊【全域提效】,1000 位从业者线下齐聚,25 位大咖分享交流,追觅科技、诺特兰德、挪瓦咖啡等品牌已经确认出席!感兴趣的伙伴可以扫码了解报名。


PPS.如果你也对此话题感兴趣,欢迎扫码加入运营生态交流群,和更多懂行的伙伴们一起探讨~


参考资料:
[1]《认证|健康系统社会职务认证指引》
https://mp.weixin.qq.com/s/KuzlcvpkAfnFT9oH6-8T8Q
[2]《快手健康认证须知》
https://docs.qq.com/doc/DQ2lJc1F0QVlJRHdX?_t=1685805401401&u=b9d4682a68154d01be056eb580569ec0
[3]小红书《医生身份专业资质认证说明》
https://www.dsb.cn/210089.html
[4] B站《哔哩哔哩认证问答》
https://www.bilibili.com/blackboard/activity-whPrHsYJ2.html
[5]微博《各行业个人认证标准说明》
https://kefu.weibo.com/faqdetail?id=12539
[6]《抖音社区医疗公约》
https://api.amemv.com/magic/eco/runtime/release/620b5a70f9705f033c6cdcc3?appType=douyin&title_color=ffffff&nav_bar_color=000000&status_bar_color=000000&magic_page_no=1
[7]《快手健康最新管理公告》
https://weibo.com/ttarticle/p/show?id=2309404644454324896057
[8]《小红书医疗健康笔记规则说明》
https://www.xiaohongshu.com/explore/63aec1dc000000001f025c0a?source=question
[9] B站《健康科普稿件创作规范》
https://www.bilibili.com/read/cv11848138
[10]《关于印发2022年纠正医药购销领域和医疗服务中不正之风工作要点的通知》
http://www.nhc.gov.cn/yzygj/hfgw/202206/dbf5090dec72457294221f2db85c6697.shtml
[11]《快手健康最新管理公告》
https://weibo.com/ttarticle/p/show?id=2309404644454324896057
[13]小红书《医疗健康内容专项治理公示》
https://www.xiaohongshu.com/explore/63f857e10000000027011cfd
[14]《微博社区公告》
https://weibo.com/1934183965/JyAykeQsn
[15]《抖音:所有认证用户发布医疗科普均需要通过专业审核》
https://new.qq.com/rain/a/20210429A03AOW00









文章引用微信公众号"运营研究社",如有侵权,请联系管理员删除!

博客评论
还没有人评论,赶紧抢个沙发~
发表评论
说明:请文明发言,共建和谐网络,您的个人信息不会被公开显示。