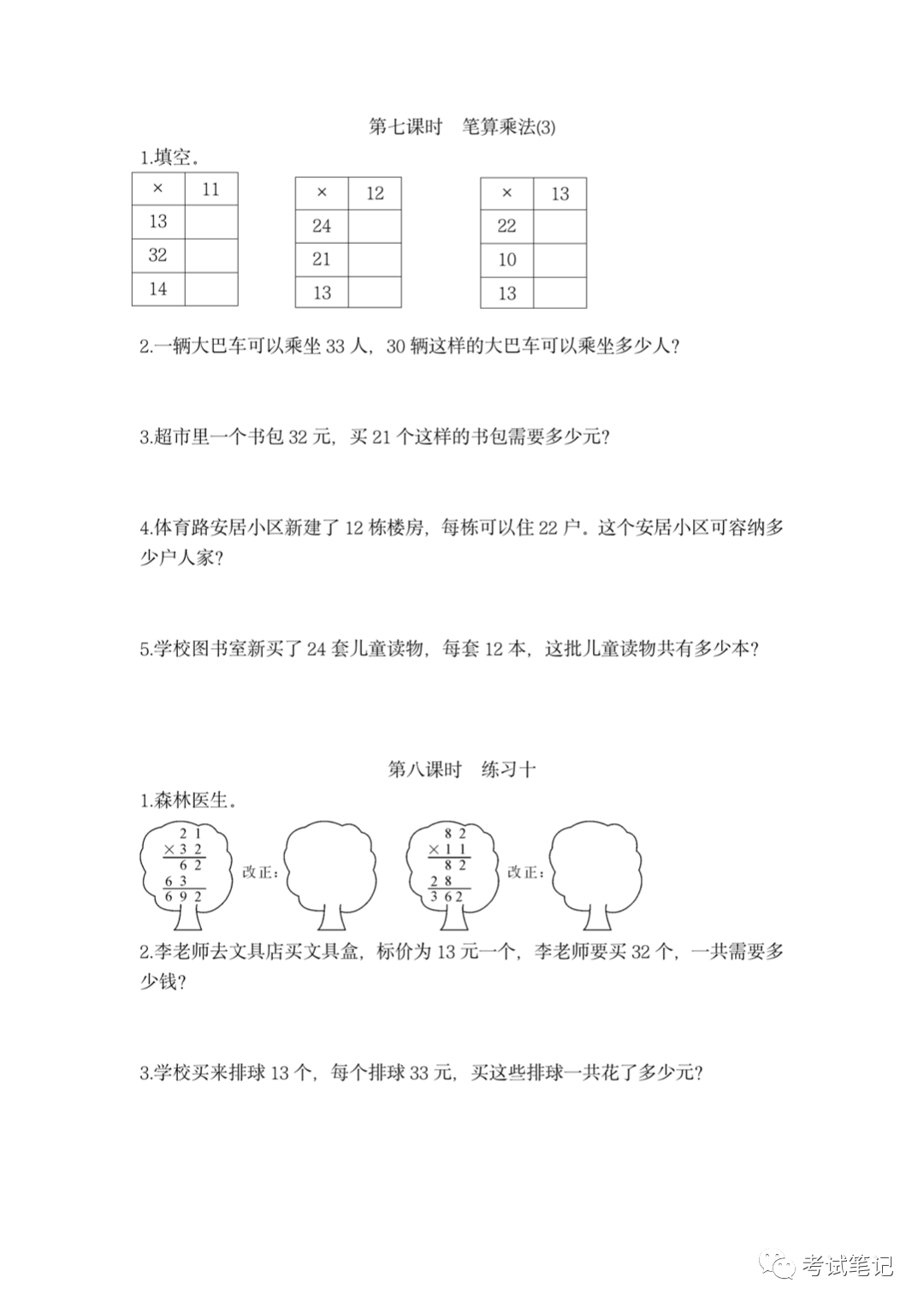
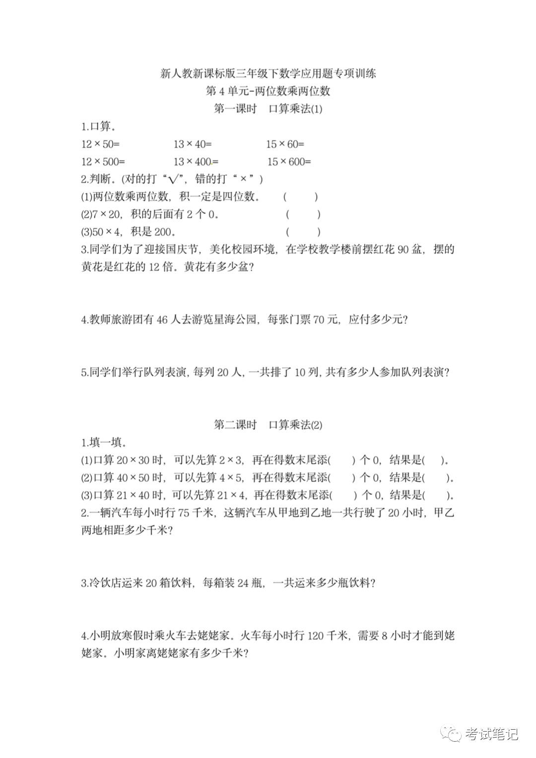
四年级数学:期末复习资料,巩固基础,查漏补缺!

2023-06-21 12:31   116   0  

四年级数学:期末复习资料,巩固基础,查漏补缺!


文末有电子版领取方式。

高清原图,可自行保存打印
如需word电子打印版

在公众号对话框发送“621”

即可领取完整电子打包版


欢迎您关注我们,获取更多和学习、教育相关的内容!

我们坚持每天更新好的教育理念,全面的学习资料、高效的学习方法,因为有您的关注,才会让我们更加努力!


这是一个学习的平台,我们一起变得更优秀!

文章引用微信公众号"考试笔记",如有侵权,请联系管理员删除!

博客评论
还没有人评论,赶紧抢个沙发~
发表评论
说明:请文明发言,共建和谐网络,您的个人信息不会被公开显示。