中级报名入口开通!超全问题汇总!

2023-06-21 17:30   100   0  

关注我们学习更多财税知识


中级报名开始啦!

第一天报名入口被“挤爆”了!

怎么办……

2023年中级报名常见问题汇总

火速收藏!


不管你是首次报名还是非首次,2023年中级会计报名流程一定要知晓,一起来看。


1

中级报名流程

仅供大家参考,具体以官网为准:


向上滑动查看全部流程

1)登录中级会计报名入口登录全国会计资格评价网(http://kzp.mof.gov.cn/),点击【考试报名】,进入报名入口。


2)用户注册:已经注册的考生可以直接登录,若您尚未注册,需在登录界面点击“新用户注册”进行注册。


3)进入官网,点击“网上报名”,选择省市开始报名。


4)仔细阅读报考人员必知事项,阅读完毕点击“报名”。


5)仔细阅读报名承诺,选择“完全同意”;仔细阅读刑法、会计人员职业道德规范等相关内容,点击“我已阅知上述条款”,再点击【下一步】。


6)进入证件照预准备界面,下载照片审核处理工具,对报名照片格式进行预处理,通过审核后再进行上传。



7)选择报考省份:每位考生只能选择一个省份报考,一旦选择报考省份,不能自行更改。选择完毕点击“下一步”。


8)系统自动调取基本信息,选择自己符合的报名条件,然后点击“下一步”。


9)填写报考信息按要求填写相关信息,同时保证信息的准确性。


10)考试费用填写完以上信息后,自动跳转到考试费用界面,输入验证码,点击“我已读过所有《公告》”点击下一步。


11)保存好报名注册号注册报名号生成,请考生牢记,以便后续更改信息使用。大家可以先打印报名信息表,然后进行网上交费。


点击返回可检查自己填写的信息是否准确,没有交费之前可修改相关信息。

⚡首先,请注意使用较高版本的IE浏览器、谷歌、火狐等电脑浏览器进行报名。


2

全国各地中级报名时间汇总


2023年全国中级会计考试报名时间为6月20日—7月10日,各地报名时间不一致,请各位考生仔细查看当地报名政策,牢记报名时间。


今日开启报名地区有:北京、天津、重庆、广西、湖南、山东、山西、宁夏、安徽、浙江、福建、江西、吉林、辽宁、黑龙江、内蒙古、贵州、云南、甘肃、陕西、海南、青海、西藏




3

中级报名条件(附工作年限计算)


基本条件:


1)遵守《中华人民共和国会计法》和国家统一的会计制度等法律法规。

2)具备良好的职业道德,无严重违反财经纪律的行为。

3)热爱会计工作,具备相应的会计专业知识和业务技能。


除具备基本条件外,还必须具备下列条件之一:


1)具备大学专科学历,从事会计工作满5年;
2)具备大学本科学历或学士学位,从事会计工作满4年;
3)具备第二学士学位或研究生班毕业,从事会计工作满2年;
4)具备硕士学位,从事会计工作满1年;
5)具备博士学位;
6)通过全国统一考试,取得经济、统计、审计专业技术中级资格。


💫工作年限解读:有关会计工作年限,截止日期为2023年12月31日。在校生利用业余时间勤工助学不视为正式从事会计工作,相应时间不计入会计工作年限;参加中级资格考试工作年限为取得规定学历前后从事会计工作时间的总和。


4

中级报名照片要求


中级会计报名照片要求为:标准证件数字照片(白色背景,JPG格式,大于10KB,像素不小于295×413)


审核时,需要按照报名网站的要求,下载专用报名照片审核处理工具,按照规定要求,对报名照片格式进行预处理。通过审核后再上传照片文件,以免影响后续报名操作。 


电脑中安装有以前年度照片审核处理工具的,应先卸载。重新下载安装新的照片审核处理工具后,方可正常使用。

1

各地中级报名时间汇总

2023年中级各地报名时间不统一,大部分地区6月20日即可报名,请各位同学仔细查看当地报名规定,牢记报名时间,避免错过报名。


各地中级报名时间汇总如下👇



另外,整理了中级报考流程图,供考生们参考:


(此图为2022年中级报名流程,仅供参考)


2


  中级超严格报考规则!

近年来,中级报考较以往都很严格,比如:要求报考前完成会计人员信息采集、提供继续教育材料证明、提供社保证明等等。


总结了这些严格的报考要求限制,考生报考时要熟悉!👇

01

报考前先完成信息采集

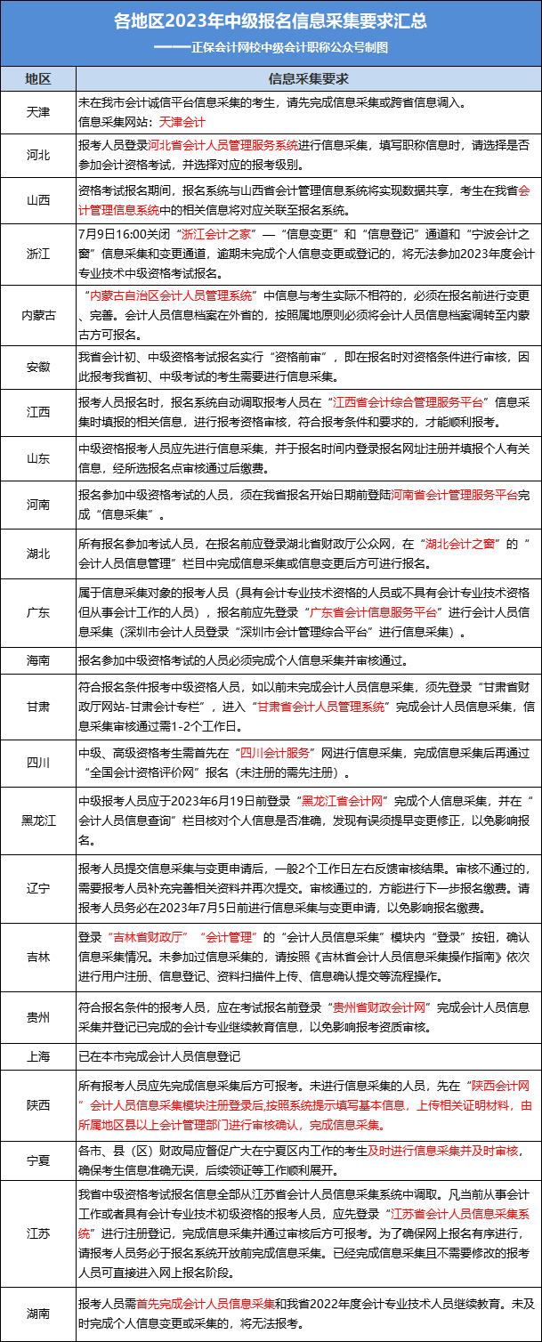
需要进行会计人员信息采集的地区共有23个:天津、河北、山西、浙江、内蒙古、安徽、江西、山东、河南、湖北、广东、海南、甘肃、四川、黑龙江、辽宁、吉林、贵州、上海、陕西、宁夏、江苏、湖南。


会计人员信息采集也需要审核,审核时间各地可能不同,考生千万不要等到报名时限的最后再参加,以免耽误报考


02

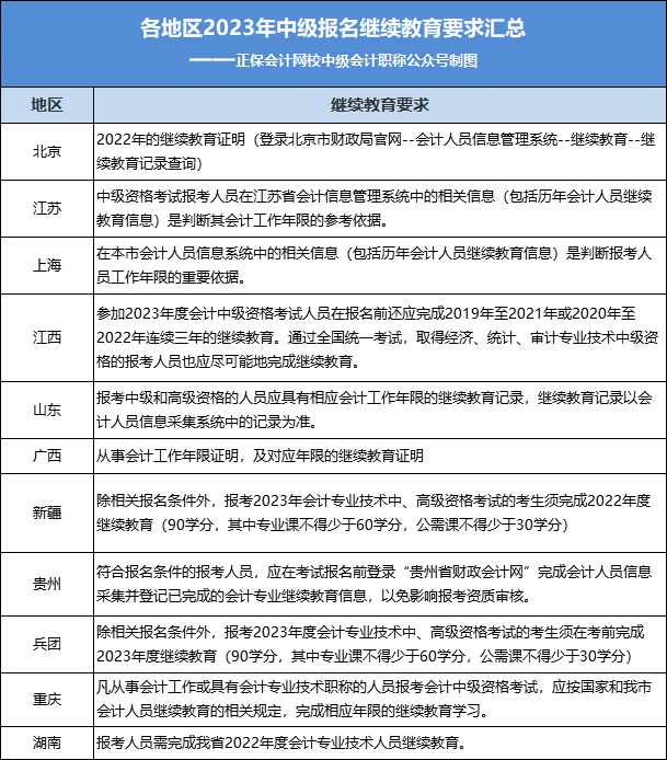
多地要求提供继续教育证明

需要提供继续教育证明(或继续教育作为工作年限判定依据)的地区有11个:北京、江苏、上海、江西、山东、广西、新疆、贵州、兵团、重庆、湖南


03

提供社保证明/居住证等证明材料

根据官方通知可知,上海、北京等地区非本市户籍考生报考,需要提供社保证明或居住证等。


来源:正保会计、东奥会计




25年来 加捷的企业服务朋友圈越来越大

财税+法律+金融+教育生态圈日趋成熟

福建收并购计划火热进行中

欢迎优秀财税同行加入我们

详情请联系:400-0568-669


往期热文推荐



文章引用微信公众号"厦门加捷企业服务中心",如有侵权,请联系管理员删除!

博客评论
还没有人评论,赶紧抢个沙发~
发表评论
说明:请文明发言,共建和谐网络,您的个人信息不会被公开显示。