构筑成功之桥:从组织文化到 SRE 实施

2023-07-02 10:17   167   0  

作者 | Vladyslav Ukis
译者 | 张卫滨
策划 | 丁晓昀
引    言

西门子健康集团的 teamplay 数字健康平台和应用是一个大型的分布式组织,由 25 个团队组成,拥有医疗领域不同的众多数字服务。

该组织经历了一次 SRE 转型,这是一次深刻的社会性技术变革,改变了生产经营的技术、流程和文化。在本文中,我们将重点讨论:

  • 在 SRE 转型之初,如何在生产经营方面评估组织文化?

  • 如何创建一个随着时间推移不断累积小规模文化变革的路线图?

  • 领导层如何推动必要的文化变革?

评估组织文化的必要性

在引入 SRE 时,很容易直接跳到变革的技术部分,并开始着手实施新的工具、基础设施和仪表盘。

毋庸置疑的是,这些制品本身不足以动摇一个组织的生产运营方式。SRE 转型在很大程度上是一个社会性技术(sociotechnical)变革。

变革的“社会(socio)”部分需要从 SRE 转型的一开始就发挥同样的作用。

在这种情况下,从生产运营的角度评估组织目前的文化是很用的。这会带来如下的好处:

  • 它能够让推动转型的 SRE 教练了解当前组织中对生产运营的态度。

  • 它能够揭示组织在信息共享、决策制定、协作、学习和其他方面有可能加速或阻碍 SRE 转型的运营方式,这些方式可能是非常微妙且难以察觉的。

  • 它能够激发组织转向 SRE 的热情,并且能够首次预测演进的速度。

既然存在这些收益,那么该如何从生产运营的角度来评估组织文化呢?这就是下一节的主题。

如何评估组织文化?

有种流行的组织文化拓扑学是由 Ron Westrum 提出的 Westrum 模型。该模型根据组织处理信息的方式,将文化分为病态型、官僚型和生机型:

  • 病态型文化是以权力为导向的

  • 官僚型文化是以规则为导向的

  • 生机型文化则是以绩效为导向的

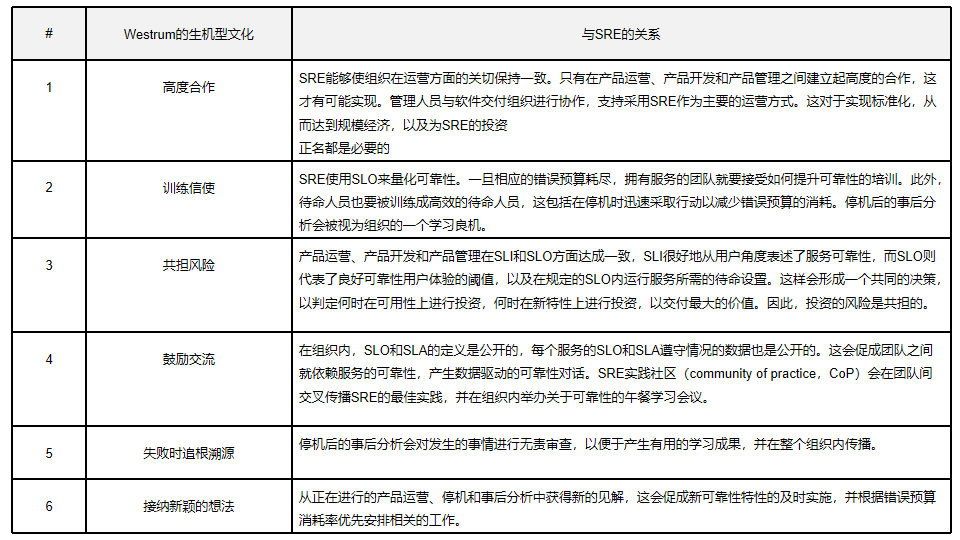
基于 Westrum 模型,谷歌的 DevOps 研究和评估(DORA)项目通过严格的研究发现,生机型文化会促成高效的软件交付。根据 Westrum 模型,生机型高效文化包含如下六个方面:

  1. 高度合作

  2. 训练信使

  3. 共担风险

  4. 鼓励交流

  5. 失败时追根溯源

  6. 接纳新颖的想法

这六个方面可以用来评估一个组织的运营文化。要做到这一点,需要将这六个方面映射到 SRE 中,以了解文化的目标状态。基于我的图书“Establishing SRE Foundations”,下表提供了如下的映射。

有了上表中定义的目标状态,SRE 教练就可以分析他们的组织目前距离目标文化状态还有多远。

随着时间推移积累小规模的文化变革

SRE 教练了解现状之后,就可以开始 SRE 转型的活动了。这些活动将会包括技术、流程和行为的改变。为了推进这项运动,SRE 教练需要寻找小的行为变化、对此进行庆祝,并按照这样的方式缓步前行,随时间推移进行积累。

例如,如下所列的小变化可以逐步促成更大的行为变化,随着时间的推移,将组织的文化逐步推向上一节中所描述的目标状态。

上表中的文化变革是通过正式领导和非正式领导的相互作用来推动的。我们将会在下一节描述这种推动力。

正式领导和非正式领导的相互作用

在每一个层级化的组织中,都会有一些领导者,他们因为在组织结构图中的位置而获取相应的权力。如果这些领导者在更广阔的组织内得到信任,那么他们努力的成果就会成倍增加,因为在组织内,他们有大量的追随者。

同时,在很多层级化的组织中,都存在非正式的领导者,他们并没有正式的权力,因为在组织结构图中他们没有正式的位置。但是,他们已经赢得了整个组织的信任。这种信任也能使他们努力的成果得到成倍增加,因为组织中有大量的人自愿跟随他们。

在下表中,我们总结了正式领导和非正式领导类型。

最左边和最右边的列描述了一个关于领导力的良好组合,它能够提供必要的环境,有利于在组织内自上而下和自下而上地推动 SRE。在 SRE 转型的动态环境中,它能够保持一致性、稳定性并坚定信心。团队会认为正式的领导者支持 SRE,而非正式的领导者则能够帮助推动整个组织必要的心态、技术和流程变革。这能够最大化 SRE 转型成功的可能性。

来自一线的经验

上述的文化评估方法帮助西门子健康集团的数字健康平台组织成功地推动业务向 SRE 方向发展。在本节中,我们将会介绍一些从 SRE 转型一线获取的真正经验。

经验 1:从一开始就让产品所有者参与进来

我们得到的最深刻的经验之一就是让产品所有者从一开始就参与到 SRE 转型中。对于产品所有者来说,SRE 的价值在于减少客户因为数字服务没有达到预期效果而导致的问题升级。这些问题升级是令人讨厌的、耗时的,并且会导致管理层不必要的关注。这为产品所有者参加 SRE 会议提供了动力,在这种会议上会定义 SLO 并讨论相关的流程。

在 SRE 会议上,产品所有者需要:

  • 从业务角度提供关于客户最重要流程的背景知识

  • 根据会议中讨论的成本,评估更高的可靠性所带来的商业价值

  • 通过从一开始就参与 SRE 讨论,进一步了解生产运营

  • 了解如何以数据驱动的方式考虑对可靠性和新特性进行投资的优先级

经验 2:让开发人员的注意力首先放到生产环境上

对于刚接触软件即服务的组织来说,主要的问题在于,开发人员不习惯关注生产环境。相反,在传统方式中,他们的世界以特性描述为始,以特性实现为终。在生产环境中运行特性并不在他们的关注范围之内。这就是我们的组织在 SRE 转型之初的情况。

在这种情况下,SRE 转型之初最具影响力的里程碑事件就是让开发人员将注意力转移到生产环境上。这是一个 80/20 类型的里程碑,20% 的努力带来了 80% 的改善。

对于开发人员来说,定义完美的 SLO 和错误预算策略并没有那么重要。相反,重要的是为开发人员提供基本的工具和初始的动力,让他们将注意力转移到生产环境中。在获取运维软件的新习惯时,定期花费时间对生产环境进行分析就成功一半了。

做到这些之后,应用 SRE 方法的准确性就可以逐步实现了。

经验 3:不要害怕让团队一开始就快速失败

按照我们的经验,在定义最初的 SLO 时,团队一开始会倾向于高估其服务的可靠性。他们倾向于设置比服务的平均水平更高的 SLO。同样的,他们倾向于设置比服务可以达到更严格的延迟 SLO。

在这个初始阶段,试图说服团队放松最初的 SLO 是徒劳的,即便是历史数据有时候也无法说服团队。我们发现,快速失败的方式实际上是最有效的。

我们按照团队的建议设置了 SLO,没有进行过多的争论。毫不意外,团队被大量的 SLO 告警淹没了。下一次 SRE 会议的主题不可避免地变成了团队无法处理大量的告警。

这使团队充分理解了他们的 SLO 决定的后果。于是,重新定义 SLO 的过程开始了。这正是我们需要的:一个来自生产环境是否满足 SLO 的强大反馈循环,这促成了对 SLO 的重新评估。

经验 4:构建正式领导者和非正式领导者的联盟

我们发现,由正式领导者和非正式领导者组成的联盟在组织中倡导 SRE 是非常有用的。非正式的领导自学了 SRE,对将它引入到组织中充满了热情。为了实现这一点,他们需要正式领导的支持,以便于团队投入 SRE 相关的工作。

非正式领导者需要向正式领导推销 SRE 方案,承诺减少因为服务中断所导致的客户问题升级。这些对话一般会发生在研发主管和运营主管身上。反过来,这些领导者需要向整个领导团队推销 SRE 方案,以便于将该主题列入组织的重大行动清单中。

这样做之后,就会形成一个强大的组合,即有足够多的正式领导者支持 SRE,SRE 列入到了组织的重大行动清单中,还有一群充满活力的非正式领导准备在整个组织内推动 SRE。

这种组织状态有利于使用 SRE 实现成功的生产运营!

总    结

对于刚刚接触数字化服务运营的软件交付组织来说,SRE 转型是一个巨大的社会性技术变革。变化的速度在很大程度上取决于目前的组织文化。人们对生产环境运营的态度和看法才是需要搬掉的最大绊脚石,而不是人们日常使用的工具和仪表盘。

因此,在开始 SRE 转型之前评估组织文化是一项非常有用的工作。它能够让推动转型的 SRE 教练了解组织目前在运营文化方面的情况。它进一步点燃了一个有价值的思考过程,也就是如何将文化发展到 SRE。

作者简介:

Vladyslav Ukis 博士毕业于德国 Erlangen-Nuremberg 大学的计算机科学专业,后来又毕业于英国曼彻斯特大学。他在每次毕业后都加入了西门子健康集团,并一直从事软件架构、企业级架构、创新管理、私有云和公共云、团队管理、工程管理、产品套件管理、合作伙伴管理以及数字化转型等方面的工作。他目前担任西门子健康集团 teamplay 数字健康平台的研发主管。2022 年,他在 Addison-Wesley 出版的“Establishing SRE Foundations”一书中分享了他的 DevOps 知识。

原文链接:

Assessing Organizational Culture to Drive SRE Adoption (https://www.infoq.com/articles/assess-culture-sre-adoption/)

声明:本文为 InfoQ 翻译,未经许可禁止转载。

点击底部阅读原文访问 InfoQ 官网,获取更多精彩内容!

今日好文推荐

对话用友王文京,探寻企业数智化的“密钥”

Electron末日来了?又一应用将其抛弃!WhatsApp强制推行原生应用:速度更快、内存占用更少

独家对话金蝶李帆:企业级PaaS平台将如何引领企业的科技创新?

红帽对 RHEL 下游造成毁灭性打击!停止公开企业版源代码,要挤占开源份额实现盈利?

文章引用微信公众号"InfoQ",如有侵权,请联系管理员删除!

博客评论
还没有人评论,赶紧抢个沙发~
发表评论
说明:请文明发言,共建和谐网络,您的个人信息不会被公开显示。